天津2023年安全工程师报名时间:2023年8月22日0:00至8月31日24:00,安全工程师网上缴费时间:2023年8月29日9:00至9月7日16:00,具体内容如下。
关于天津市2023年度中级注册安全工程师职业资格考试报名等有关事项的通知
各位报考人员:
根据人力资源和社会保障部人事考试中心《关于做好2023年度中级注册安全工程师职业资格考试考务工作的通知》(人考中心函〔2023〕47号)精神,现将考试报名等有关事项通知如下:
一、考试时间及科目
10月28日
9:00-11:30安全生产法律法规
14:00-16:30安全生产管理
10月29日
9:00-11:30安全生产技术基础
14:00-16:30安全生产专业实务(7个专业)
中级注册安全工程师职业资格考试设“安全生产法律法规”(客观题)、“安全生产管理”(客观题)、“安全生产技术基础”(客观题)、“安全生产专业实务”(主客观题)4个科目。其中“安全生产法律法规”“安全生产管理”“安全生产技术基础”为公共科目,“安全生产专业实务”为专业科目。
“安全生产专业实务”科目分煤矿安全、金属非金属矿山安全、化工安全、金属冶炼安全、建筑施工安全、道路运输安全和其他安全7个专业类别。
二、报名时间及方式
报名时间为2023年8月22日0:00至8月31日24:00。考试采取网络报名方式,请报考人员登录全国专业技术人员资格考试报名服务平台(以下简称“报名服务平台”,网址为)进行报名。报考人员须在规定时间内完成报名,逾期无法进行报名。
三、报名条件
(一)报名条件
凡符合《应急管理部 人力资源社会保障部关于印发〈注册安全工程师职业资格制度规定〉和〈注册安全工程师职业资格考试实施办法〉的通知》(应急〔2019〕8号)规定条件的人员,均可报名参加中级注册安全工程师职业资格考试。
按照《人力资源社会保障部关于降低或取消部分准入类职业资格考试工作年限要求有关事项的通知》(人社部发〔2022〕8号)要求,自2022年起,中级注册安全工程师职业资格考试工作年限要求调整如下:
1.具有安全工程及相关专业大学专科学历,从事安全生产业务满5年;或具有其他专业大学专科学历,从事安全生产业务满6年。
2.具有安全工程及相关专业大学本科学历,从事安全生产业务满3年;或具有其他专业大学本科学历,从事安全生产业务满4年。
3.具有安全工程及相关专业第二学士学位,从事安全生产业务满2年;或具有其他专业第二学士学位,从事安全生产业务满3年。
4.具有安全工程及相关专业硕士学位,从事安全生产业务满1年;或具有其他专业硕士学位,从事安全生产业务满2年。
5.具有博士学位,从事安全生产业务满 1年。
6.取得初级注册安全工程师职业资格后,从事安全生产业务满3年。
(二)免试部分科目条件
符合《注册安全工程师职业资格制度规定》中的中级注册安全工程师职业资格考试报名条件,具有高级或正高级工程师职称,并从事安全生产业务满10年的人员,可免试“安全生产管理”和“安全生产技术基础”2个科目。
符合《注册安全工程师职业资格制度规定》中的中级注册安全工程师职业资格考试报名条件,本科毕业时所学安全工程专业经全国工程教育专业认证的人员,可免试“安全生产技术基础”科目。
(三)增报专业条件
已取得中级注册安全工程师职业资格证书的人员,报名参加其他专业类别考试的,可免试公共科目。
(四)报名条件的说明
报名条件中“安全工程及相关专业”,按照《应急管理部办公厅 关于印发〈注册安全工程师职业资格考试安全工程及相关专业参考目录〉的通知》(应急厅函〔2019〕410号)执行。
为保证中级注册安全工程师职业资格考试的平稳过渡,新旧制度衔接按以下要求进行:按原制度文件报考条件报考2018年度注册安全工程师执业资格考试全部四个科目(考全科)且取得部分考试科目合格成绩的人员(含中专学历人员),继续报考中级注册安全工程师职业资格考试全部四个科目(考全科)时,其2018年度及之后年度取得的各科目合格成绩有效期均按新制度规定的4年为一个周期进行管理;未选择过报考专业类别的人员,2023年度再次报考时可根据所在单位行业类别,参考《注册安全工程师职业资格制度规定》中“各专业类别注册安全工程师职业行业界定表”,选择报考专业类别。已经取得注册安全工程师执业资格证书或中级注册安全工程师职业资格证书的人员(含中专学历人员),可以报名参加其他专业类别考试(增报专业)。
为做好考试报名相关工作,行业主管部门出具了《关于经全国工程教育专业认证的安全工程专业查验方法的有关说明》(附件)。
四、报名审核及缴费
(一)报名原则
中级注册安全工程师职业资格考试报名推行证明事项告知承诺制。
(二)报名步骤
1.注册信息,在线核查
报考人员本人登录报名服务平台,按照要求注册,完善个人信息,在线核查身份、学历(学位)信息(原则上24小时内返回核查结果),提交注册信息24小时后可登录报名服务平台报名。报考人员须及早注册,已注册的报考人员需按要求完善注册信息。
为加强报名证明事项告知承诺制事中监管,自2023年报名起,如报考人员提交的境内高等教育学历学位信息无法通过在线自动核验,应在报名前及时登录中国高等教育学生信息网(学信网)进行验证/认证,下载相关PDF格式在线验证/认证报告,报名期间按要求上传相关验证/认证报告,接受人工核查,具体操作方式参见中国人事考试网()考生问答栏目内容。
报考人员应提前安排好验证/认证事宜,以免影响报名。如报考人员在考试报名截止前无法及时取得学历学位验证/认证报告,应临时上传PDF格式的学历学位电子文件继续完成报名,事后补充提交本人学历学位验证/认证报告。
2.网上填报,诚信承诺
报考人员在报名服务平台填报相关信息后,可自主选择是否采用告知承诺制方式办理相关事项。如选择采用告知承诺制方式,在线核查结果返回后,报考人员须本人根据实际情况填写报名信息并对填报信息的真实、准确、完整、有效以及本人符合考试报名条件作出承诺,接受考试组织机构的核查,承担不实承诺的后果;报考人员本人采用电子方式签署告知承诺书(电子文本),一经提交具有法律效力,不允许代为承诺。未选择告知承诺制方式或者不适用告知承诺制办理报考事项的,应按我市规定线下办理审核事宜,并配合提交相关证明材料。
报考人员作出承诺后,可在未交费且报名截止前撤回承诺。报考人员撤回承诺后,应按我市规定线下办理审核事宜,并配合提交相关证明材料,且本年度该项考试中不再适用告知承诺制。
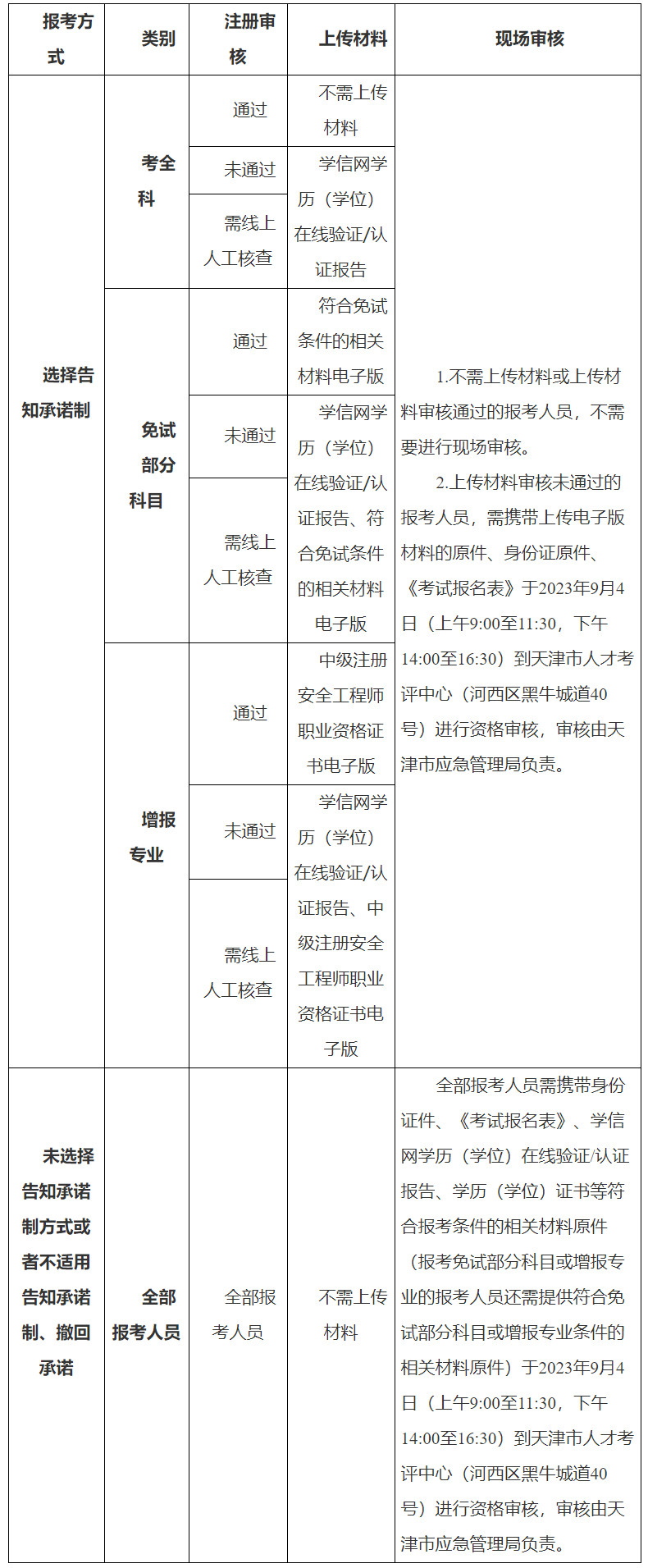
3. 核查流程
天津市2023年度中级注册安全工程师职业资格考试核查流程
备注:(1)需要上传材料的报考人员于2023年8月22日0:00至8月31日24:00登录报名服务平台上传相关资料电子版,审核部门将于2023年8月23日9:00开始对上传材料进行审核。
(2)报考人员修改有关报考信息请在报名时间结束前完成,报名时间结束后修改报考信息不能在天津考区再次提交。
4.网上交费
(1)交费时间
全部审核通过的报考人员于2023年8月29日9:00至9月7日16:00登录报名服务平台缴纳考试费,否则报名无效。报考人员须在规定时间内缴费,逾期无法补缴。
(2)考试费用
根据津发改价费〔2019〕522号文件精神,中级注册安全工程师职业资格考试收费标准为:客观题每人每科56元,主观题每人每科64元。报考人员确认报名缴费后,已缴费用不予退还。
五、考试大纲
2023年度中级注册安全工程师职业资格考试大纲以《中级注册安全工程师职业资格考试大纲(2019)版》为准,具体内容已在应急管理部网站公布。(网址:)
六、准考证打印
应试人员于2023年10月25日9:00至27日24:00登录报名服务平台下载打印准考证。
特别提示:应试人员必须同时携带准考证和身份证件(与报名时一致)参加考试,缺少任一证件不得参加考试。
七、考试成绩公布
(一)根据人力资源和社会保障部人事考试中心《关于做好2023年度中级注册安全工程师职业资格考试考务工作的通知》(人考中心函〔2023〕47号),将于2023年12月下旬公布考试成绩,届时应试人员可登录中国人事考试网(网址为)成绩查询栏目查询。
(二)考试成绩公布后,如应试人员对本人考试结果有疑问,可在考试成绩公布后30日内将成绩核查申请发送至,逾期不再受理。成绩核查的具体要求可在天津市人力资源和社会保障局网站“天津人事考试”版块“办事服务—办事指南”栏目查询。
成绩核查范围:根据人力资源社会保障部办公厅关于印发《专业技术人员职业资格考试考务工作规程》的通知(人社厅发〔2021〕18号)文件规定,应试人员对考试成绩有异议的,应在考试成绩公布之日起30天内,向省级人事考试机构提出成绩复查申请。成绩复查只限于答卷卷面分数合计和登录是否有误。成绩复查过程中,工作人员不得向应试人员或其委托人出示试卷、答卷、标准答案、视频监控等相关材料,法律、法规另有规定的除外。复查后的成绩为最终成绩。
(三)考试结束后采用技术手段甄别为雷同答卷的考试答卷,将给予考试成绩无效的处理。
(四)考试结束后将对拟合格人员名单进行公示,并接受社会各界监督。
八、考试合格证书领取
合格证书由人力资源和社会保障部人事考试中心印制并发往各地,应试人员可在成绩公布后,注意登录天津市人力资源和社会保障局网站天津人事考试版块“通知公告”栏目查询领取时间及方式。
参加全部4个科目考试的人员须在连续4个考试年度内通过全部应试科目,免试1个科目的人员须在连续3个考试年度内通过相应应试科目,免试2个科目的人员须在连续2个考试年度内通过相应应试科目,方可取得中级注册安全工程师职业资格证书。
已取得中级注册安全工程师职业资格证书的人员,报名参加其他专业类别考试的,考试合格后,核发人力资源社会保障部统一印制的相应专业类别考试合格证明。
九、注意事项
(一)报考人员原则上应在工作地或居住地报名参加考试。
(二)请报考人员及早注册或完善注册信息,并于报考前认真阅读报考条件说明。
(三)报考人员将照片转为电子文件,并通过中国人事考试网首页上的“工具下载”栏目,下载“照片审核处理工具”,对照片进行处理,合格后上传。
上传照片文件应为近期彩色标准1寸、半身免冠正面证件照(尺寸25mm*35mm,像素295px*413px),.JPG或.JPEG格式,大于30K,照片底色背景为白色,2018年2月22日以前注册的报考人员无须更换照片。上传的照片将用于准考证、考场座次表、资格证书,请上传时慎重选用。上传的照片必须是本人近期照片,如果不能清晰辨认报考人员容貌或照片与本人相貌不符的,将不能参加考试。
(四)不具备免试条件的报考人员请在“考全科”级别里选择应考科目;具备免试条件的报考人员请正确选择考试级别。
(五)报考人员须使用激光或喷墨打印机打印报名表和准考证,同时须持有开通网上支付功能的银联银行卡,确保卡内有足够支付考试费的金额。
(六)为保证报名缴费顺利进行,建议报考人员使用360安全浏览器的极速模式进行缴费操作。为确保银行卡及个人信息安全,请尽量不要到网吧等公共场所进行网上报名和缴费。
(七)需要票据的报考人员请缴费成功后在报名服务平台中查询缴款码并访问天津市财政局官网()打印电子票据,进入网址后,选择“政务服务”按钮,在右侧“财政服务区”模块中选择“电子票据查验”,进入页面后选择“缴款码查验”,分别输入缴款码和验证码打印电子票据。
特别提示:因打印财政票据需采集报考人员工作单位信息,请报考人员在报名服务平台中准确填写“工作单位”栏目内容,缴费完成时,财政票据同步采集此项信息,无法修改财政票据上此项信息。
(八)报考人员注册手机号码如有变化,请及时登录报名服务平台,点击“注册维护”办理电话变更,如未及时变更,无法联系,后果由报考人员本人承担。报考人员同时须妥善保管好本人用户名及密码,如泄露给他人,导致个人信息外泄或不实、虚假承诺,相关后果由本人承担。
(九)在报名过程中遇到问题,可阅读报名服务平台相关说明,也可拨打电话进行咨询。请广大考生随时关注天津市人力资源和社会保障局网站天津人事考试版块“通知公告”栏目内的有关事宜和天津市人力资源和社会保障局微信公众号“天津人社”或“TJHRSS”,及时获取考试资讯。
考务咨询电话:12333
政策报名条件咨询电话:28051867(天津市应急管理局,开通时间:2023年8月22日至9月7日上午9:00至11:30,下午14:00至17:00,法定节假日除外)
银联咨询电话:95516
附件:《关于经全国工程教育专业认证的安全工程专业查验方法的有关说明》
天津市人才考评中心
2023年8月16日
附件
关于经全国工程教育专业认证的安全工程
专业查验方法的有关说明
《注册安全工程师职业资格考试实施办法》第七条第二款规定:符合《注册安全工程师职业资格制度规定》中的中级注册安全工程师职业资格考试报名条件,本科毕业时所学安全工程专业经全国工程教育专业认证的人员,可免试《安全生产技术基础》科目。根据中国工程教育专业认证协会发布的《工程教育认证标准》(T/CEEAA 001)适用范围,报名免一科的人员必须是普通高等学校全日制普通四年制本科安全工程专业毕业。
安全工程专业的工程教育专业认证查验方法如下:
(一)查验时,以中国工程教育专业认证协会认证查询结果为准,网址:
(二)报名人员本科毕业时的学校名称和专业名称须与认证查询结果保持完全一致,且毕业时间须在相应的认证有效期开始时间和截止时间内。
(三)认证查询结果中,有效期截止时间标注“有条件”的,其有效期截止时间可按当前年度有效进行界定。
- · 2025年中级安全工程师考试成绩何时公布?预约查分提醒>
- · 各地2025中级注册安全工程师准考证打印时间汇总
- · 各地2025中级注册安全工程师报名时间及缴费时间汇总
- · 河北2025年中级注册安全工程师考务工作通知 7月30日报名开始
- · 西藏2025中级注册安全工程师报名时间:8月2日-8月11日
- · 浙江2025年中级注册安全工程师考务工作通知 8月1日报名开始
- · 新疆2025中级注册安全工程师报名时间:7月28日-8月7日
- · 宁夏2025年中级注册安全工程师报考通知 7月29日报名开始
- · 山西2025年中级注册安全工程师网上报名:7月29日-8月7日
- · 湖南2025年中级注册安全工程师考务工作通知 8月1日报名开始






![[em2_01]](https://live.cdeledu.com/web/images/emoji/01.png)
![[em2_02]](https://live.cdeledu.com/web/images/emoji/02.png)
![[em2_03]](https://live.cdeledu.com/web/images/emoji/03.png)
![[em2_04]](https://live.cdeledu.com/web/images/emoji/04.png)
![[em2_05]](https://live.cdeledu.com/web/images/emoji/05.png)
![[em2_06]](https://live.cdeledu.com/web/images/emoji/06.png)
![[em2_07]](https://live.cdeledu.com/web/images/emoji/07.png)
![[em2_08]](https://live.cdeledu.com/web/images/emoji/08.png)
![[em2_09]](https://live.cdeledu.com/web/images/emoji/09.png)
![[em2_10]](https://live.cdeledu.com/web/images/emoji/10.png)
![[em2_11]](https://live.cdeledu.com/web/images/emoji/11.png)
![[em2_12]](https://live.cdeledu.com/web/images/emoji/12.png)
![[em2_13]](https://live.cdeledu.com/web/images/emoji/13.png)
![[em2_14]](https://live.cdeledu.com/web/images/emoji/14.png)
![[em2_15]](https://live.cdeledu.com/web/images/emoji/15.png)
![[em2_16]](https://live.cdeledu.com/web/images/emoji/16.png)
![[em2_17]](https://live.cdeledu.com/web/images/emoji/17.png)
![[em2_18]](https://live.cdeledu.com/web/images/emoji/18.png)
![[em2_19]](https://live.cdeledu.com/web/images/emoji/19.png)
![[em2_20]](https://live.cdeledu.com/web/images/emoji/20.png)






扫一扫立即下载
扫码添加老师