浙江考区2026年度监理工程师职业资格考试报考通知已发布,报名/缴费时间:3月17日9:00至27日17:00;准考证打印时间:5月11日至15日;考试时间:5月16、17日。详情如下:
浙江省社会保险和就业服务中心关于
做好2026年度监理工程师职业
资格考试考务工作的通知
各市人事考试机构,省直和中央部属在浙有关单位:
根据住房和城乡建设部等四部门《关于印发〈监理工程师职业资格制度规定〉<监理工程师职业资格考试实施办法〉的通知》(建人规〔2020〕3号)和人社部人事考试中心《关于2026年度监理工程师职业资格考试考务工作的通知》(人考中心函〔2026〕3号)要求,现将我省此项考试有关考务事项通知如下。
一、考试时间、科目及考点
考试定于5月16日至17日进行,具体时间及科目为:
5月16日
09:00—11:00 建设工程合同管理
14:00—17:00 建设工程目标控制(3个专业)
5月17日
09:00—11:00 建设工程监理基本理论和相关法规
14:00—18:00 建设工程监理案例分析(3个专业)
专业科目分为土木建筑工程、交通运输工程、水利工程3个专业类别,考生在报名时可根据实际工作需要选择。
考点设在各设区市及义乌市,具体地点以准考证为准。
二、报考条件
凡遵守中华人民共和国宪法、法律、法规,具有良好的业务素质和道德品行,可以申请参加监理工程师考试。
(一)具备下列条件之一的,可报名参加监理工程师考试,须报考全部4门科目(报考级别为“考全科”):
1.具有各工程大类专业大学大专学历(或高等职业教育),从事工程施工、监理、设计等业务工作满4年;
2.具有工学、管理科学与工程类专业大学本科学历或学位,从事工程施工、监理、设计等业务工作满3年;
3.具有工学、管理科学与工程一级学科硕士学位或专业学位,从事工程施工、监理、设计等业务工作满2年;
4.具有工学、管理科学与工程一级学科博士学位。
(二)具备下列条件之一的,可免考《建设工程合同管理》《建设工程监理基本理论和相关法规》2门基础科目(报考级别为“免二科”):
1.已取得公路水运工程监理工程师资格证书;
2.已取得水利工程建设监理工程师资格证书。
报考“免二科”的人员,在报名时应提供(上传)上述相应证书。
(三)已取得监理工程师一种专业职业资格证书的人员,报名参加其他专业科目考试的,可免考《建设工程合同管理》和《建设工程监理基本理论和相关法规》2门基础科目(报考级别为“增报专业”)。
(四)其他事项。报考条件中涉及的专业工作时间期限,均计算到报考当年年底。若以工作后取得的学历报考的,之前的专业工作年限可以累计(全日制教育实习和成人教育脱产学习的时间不能累计)。有关报考条件的专业要求,可登录中国人事考试网职业资格考试专业对照表(http://www.cpta.com.cn/testCondition/635.html)查看。
报考条件联系电话:0571-81956261、88030596。
三、获得证书条件
参加全部4门科目考试(报考级别为“考全科”)的,须在连续4个考试年度内通过应试科目;参加2门专业科目考试(报考级别为“免二科”)的,须在连续2个考试年度内通过应试科目。
已取得监理工程师一种专业职业资格证书的人员,报名参加其他专业科目考试(报考级别为“增报专业”)的,须在连续2个考试年度内通过相应应试科目,可获得相应专业考试合格证明,该证明作为注册时增加执业专业类别的依据。
资格证书和成绩合格证明,以下统称证书。
四、告知承诺制报考有关规定
考试报名证明事项推行告知承诺制。各地要按照《关于印发〈专业技术人员职业资格考试报名证明事项告知承诺制工作规程〉的通知》(人考中心函〔2021〕1号)要求,认真做好相关工作。
(一)除“不适用告知承诺制”的人员外,其他报考人员均可选择“使用告知承诺制”或“不使用告知承诺制”报考。“不适用告知承诺制”的人员,是指在资格考试报名中存在虚假承诺行为的人员和在考试中有违纪行为尚在诚信记录期内的人员。
(二)报考资格实行考后核查。
1.对“使用告知承诺制”的报考人员,在应试科目成绩合格后进行网上公示,报考人员应接受并配合行业主管部门和考试组织机构的核查,包括但不限于在线核查、现场核查、协助核查、随机抽查、重点监管、智慧监管等核查方式。
2.对“不使用告知承诺制”、学历学位和资格证书未通过核验、报考免试级别以及有其他存疑情况的报考人员,在应试科目成绩合格后,需在规定时间内带相关材料到指定地点进行现场考后核查。
(三)网上报名时,若选择“不使用告知承诺制”,本年度该项考试不再使用告知承诺制。
(四)在考前、考中、考后任何环节,若发现有不实承诺的,将视情作出取消当次报名和考试资格、取消当次考试全部成绩、已取得的证书无效等处理。
五、网上报考流程和注意事项
(一)报考流程
报考人员应于3月17日9:00至27日17:00,登录中国人事考试网(http://www.cpta.com.cn/)或通过登录浙江人事考试网(http://zjks.rlsbt.zj.gov.cn)链接如实注册个人信息。注册成功后,上传本人电子证件照(照片处理工具和方法见浙江人事考试网首页的“办事指南”栏目)。
(二)“采用告知承诺制方式”的报考流程
1.报考人员在报名系统中填报报考信息、个人信息、教育信息和工作信息,然后选择“采用告知承诺制方式”报考。随后依次进行报名信息确认、签署承诺书、交费。其中,需要上传相关材料的报考人员,在报名信息确认前按照系统提示操作即可。
为加强报名证明事项告知承诺制事中监管,如报考人员提交的境内高等教育学历学位信息无法通过在线自动核验,报考人员应及时登录中国高等教育学生信息网(学信网)进行验证/认证,下载相关PDF 格式在线验证/认证报告,并在报名期间上传相关验证/认证报告,接受网上人工核查。具体操作方式参见中国人事考试网考生问答栏目相关内容。
2.考生打印的“报名表”供报考人员留存备查。报考人员作出承诺后,如未交费,可在报名截止前撤回承诺。一旦撤回承诺,本年度该项考试不再适用告知承诺制。
(三)“不采用告知承诺制方式”的报考流程
1.报考人员在报名系统中填报报考信息、个人信息、教育信息和工作信息,然后选择“不采用告知承诺制方式”报考。报考人员必须在上传相关材料后,进行报名信息确认,经省社保就业中心人事考试院处理后,才可进行网上交费,完成报名。
2.报考人员打印的“报名表”和纸质“专业工作年限证明”均须交单位审核盖章,待应试科目成绩合格后用于考后报考资格现场核查。
(四)网上报考注意事项
1.报考人员可在报名前提前做好注册、信息维护等事宜。学历学位信息需经在线核查后才可用于报名。在线核查时间一般在 24小时内。特别提醒学历学位信息无法通过在线自动核验、需申请验证/认证报告核查的报考人员应尽早登录学信网申请验证/认证报告。如报考人员在考试报名截止前无法及时取得学历学位验证/认证报告,可以临时上传PDF 格式的学历学位电子文件继续完成报名,事后补充提交学历学位验证/认证报告。相关报考人员应自觉配合做好登记和学历学位验证/认证报告的核查工作。
2.报名期间,若发现报考信息有误,报考人员可在交费前进行修改。交费后若需修改须联系省社保就业中心人事考试院处理。
3.在试卷预订后或因考生虚假承诺被取消报考资格的,已交费用不予退还。
4.省部属单位的定义见浙江人事考试网首页的“办事指南”栏目。考生原则上只能在本人户籍地或工作地报考。
5.在档案库中有合格成绩的考生,若不符合报考条件的,按考试报名无效处理。如因年限问题不符合报考条件的,之前的合格科目按成绩无效处理。
报考技术咨询电话:12333,0571-88396764、88396765,传真:0571-88395085。
六、准考证打印和参加考试
考生应于5月11日至15日登录中国人事考试网打印准考证,按准考证规定的时间、地点和要求参加考试。若发现准考证信息有误,应在考前联系所在市人事考试机构处理。
七、收费依据和标准
根据浙价费〔2016〕71号规定,考试收费标准为:客观题每人每科60元,主观题每人每科70元。考试费用发票获取方式见浙江人事考试网首页的“办事指南”栏目。
八、考试大纲
2026年度监理工程师职业资格考试基础科目、土木建筑工程专业科目使用《全国监理工程师职业资格考试大纲》(2026年版);交通运输工程专业科目使用《全国监理工程师职业资格考试交通运输工程专业科目考试大纲(2024年修订版)》;水利工程专业科目使用《全国监理工程师职业资格考试水利工程专业科目考试大纲(2023年修订版)》。可在相关网站免费下载。中国建设监理协会网站(http://www.caec-china.org.cn/)、交通运输部职业资格中心网站(http://www.jtzyzg.org.cn/)及中国水利工程协会网站(http://www.cweun.org/)。
九、考试题型和相关规定
《建设工程监理案例分析》为主观题,用黑色墨水笔在专用答题卡上书写作答,草稿纸统一发放。其余3个科目均为客观题,用 2B 铅笔在答题卡上填涂作答,题本空白处可作草稿纸使用。
十、成绩公布、考后核查和证书制发
(一)成绩公布。考试成绩经人社部人事考试中心核验后,在中国人事考试网上予以公布,届时考生可查询和下载打印考试成绩。
(二)考后核查。
1.对于“使用告知承诺制”报考的人员,合格成绩上网公示 10个工作日。如有情况反映,涉及报考资格的由省行业主管部
门组织核查,涉及考风考纪的由省社保就业中心人事考试院组织核查。经查实不符合报考资格或存在违纪违规行为的,按资格考试有关规定处理。
2.对于“不使用告知承诺制”报考、学历和资格证书等材料存疑情况的报考人员,需进行现场考后核查。考后核查的具体时间、地点和需要提供的相关材料及要求,由省行业主管部门另行通知。相关人员不到现场接受核查、核查逾期,或核查不符合报考条件的,合格成绩无效。
(三)证书制发。对于通过公示和考后核查的成绩合格人员,由考生自行登录中国人事考试网下载打印本人电子证书(电子证书与纸质证书具有同等法律效力)。在人社部人事考试中心下发纸质证书后,在浙江人事考试网“合格证书”栏予以公告,相关考生可在该网上申请纸质证书邮寄服务(邮费到付)。逾期不领取证书、后续纸质证书遗失、损毁的,不再办理补发。
十一、有关要求
为确保考试的公平公正和安全顺利实施,各地行业主管部门和人事考试机构要密切配合、通力协作,认真做好各个环节的考务工作(考试工作计划见附件)。要积极协调网信、经信、教育、公安等职能部门加强对考试的服务保障和安全管理。要严格按规定要求设置考点考场,严密组织实施,加强考风考纪管理,对考试舞弊者,一经发现,要按照《专业技术人员资格考试违纪违规
行为处理规定》(人社部第31号令)和《人事考试工作人员纪律规定》(人社部发〔2013〕36号)进行严肃处理。
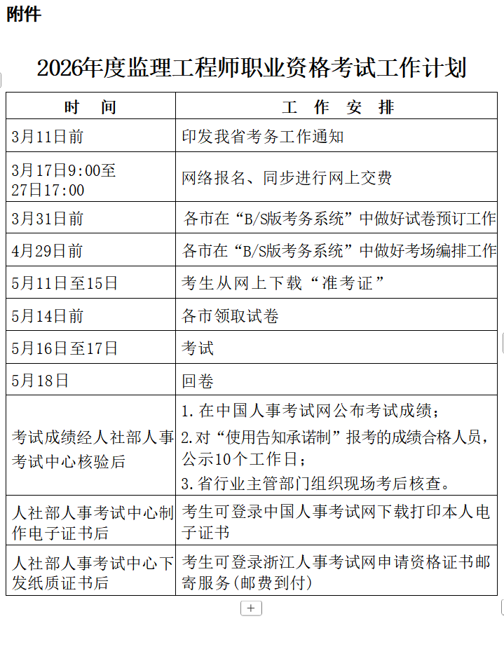
附件:2026年度监理工程师职业资格考试工作计划
相关推荐:







![[em2_01]](https://live.cdeledu.com/web/images/emoji/01.png)
![[em2_02]](https://live.cdeledu.com/web/images/emoji/02.png)
![[em2_03]](https://live.cdeledu.com/web/images/emoji/03.png)
![[em2_04]](https://live.cdeledu.com/web/images/emoji/04.png)
![[em2_05]](https://live.cdeledu.com/web/images/emoji/05.png)
![[em2_06]](https://live.cdeledu.com/web/images/emoji/06.png)
![[em2_07]](https://live.cdeledu.com/web/images/emoji/07.png)
![[em2_08]](https://live.cdeledu.com/web/images/emoji/08.png)
![[em2_09]](https://live.cdeledu.com/web/images/emoji/09.png)
![[em2_10]](https://live.cdeledu.com/web/images/emoji/10.png)
![[em2_11]](https://live.cdeledu.com/web/images/emoji/11.png)
![[em2_12]](https://live.cdeledu.com/web/images/emoji/12.png)
![[em2_13]](https://live.cdeledu.com/web/images/emoji/13.png)
![[em2_14]](https://live.cdeledu.com/web/images/emoji/14.png)
![[em2_15]](https://live.cdeledu.com/web/images/emoji/15.png)
![[em2_16]](https://live.cdeledu.com/web/images/emoji/16.png)
![[em2_17]](https://live.cdeledu.com/web/images/emoji/17.png)
![[em2_18]](https://live.cdeledu.com/web/images/emoji/18.png)
![[em2_19]](https://live.cdeledu.com/web/images/emoji/19.png)
![[em2_20]](https://live.cdeledu.com/web/images/emoji/20.png)






扫一扫立即下载
扫码添加老师