24小时客服电话:010-82333888
  • 官方号
    微信公众号
    热门资讯,实时推送
    微信号:jianshe99zb
    官方视频号
    免费直播,订阅提醒
    微信扫码即可关注
    考试指导老师
    扫码了解并领取资料
    微信扫码即可添加
    官方抖音号
    分享更多建工日常
    抖音扫一扫关注
  • APP下载
    扫一扫,立即下载
    医学教育网APP下载

    开发者:北京正保建工教育科技有限公司

    苹果版本:8.5.0

    安卓版本:8.5.0

    应用涉及权限:查看权限>

    APP:隐私政策:查看政策>

  • 当前位置:建设工程教育网 > 二级建造师考试 > 考试动态 > 报名信息

    福建二级建造师专业对照表及建造师注册专业对照表

    2020-09-24 10:05 来源:建设工程教育网
    打印
    字体:

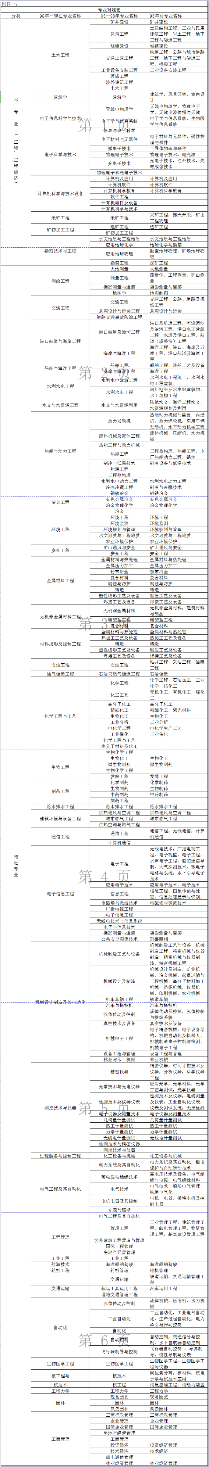
    近日,福建省建设执业资格注册中心公布了二级建造师专业对照表及建造师注册专业对照表,一起来看:

    专业对照表

    二建专业对照表1

    注册专业对照表

    二建注册专业

    学员讨论(0
    • 公开课
    • 辅导课程
    • 免费直播
    更多免费试听课程点击查看
    精品题库
    • 题库小程序
    正保刷题宝

    · 天天练

    · 历年金题

    · 万人模考

    免费 扫码免费做题
    学习社区
    • 备考交流
    • 微信
    • 抖音
    • 视频号
    拒绝盲目备考,加学习群共同进步!
    寻找学习搭子
    回到顶部
    折叠