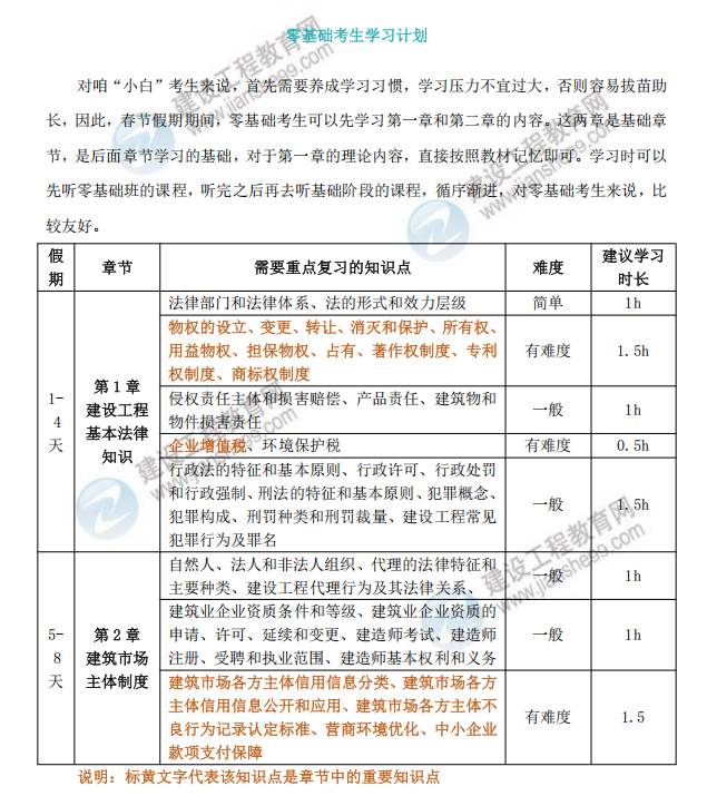
春节假期即将到来,在阖家团圆之际,大家可以尽情的放松,但在参加聚会、游玩,或者在家休息养精蓄锐的同时,也别忘了进行课程预习哦,利用好碎片化时间,可以复习前边学习过的章节,温故而知新,一来可以将快要忘记的知识再捡回来,二来对于原先有疑问的内容进行深入理解。学习是一个循序渐进的过程,每天抽出一点点时间来学习也未尝不可。
为了保持良好的学习习惯,网校特意为零基础考生和老考生规划了春节期间的学习计划。
↑↑↑扫码免费领取↑↑↑
部分内容展示:
春节过后,新老考生们需要尽快克服“假期综合症”,收收心,然后就可以用饱满的精神,投入到接下来的工作和学习中。随着开通的课程越来越多,距离考试的时间也越来越近。这就需要大家付出较多的时间、精力学习。基础阶段以听课理解为主,要能听懂老师的讲解,理解法条的含义。千万不要怕浪费时间,打好基础路才能越走越宽阔。相信只要持之以恒、刻苦努力的学习,胜利一定是属于你们的!
↑↑↑扫码免费领取↑↑↑
学员讨论(0)









![[em2_01]](https://live.cdeledu.com/web/images/emoji/01.png)
![[em2_02]](https://live.cdeledu.com/web/images/emoji/02.png)
![[em2_03]](https://live.cdeledu.com/web/images/emoji/03.png)
![[em2_04]](https://live.cdeledu.com/web/images/emoji/04.png)
![[em2_05]](https://live.cdeledu.com/web/images/emoji/05.png)
![[em2_06]](https://live.cdeledu.com/web/images/emoji/06.png)
![[em2_07]](https://live.cdeledu.com/web/images/emoji/07.png)
![[em2_08]](https://live.cdeledu.com/web/images/emoji/08.png)
![[em2_09]](https://live.cdeledu.com/web/images/emoji/09.png)
![[em2_10]](https://live.cdeledu.com/web/images/emoji/10.png)
![[em2_11]](https://live.cdeledu.com/web/images/emoji/11.png)
![[em2_12]](https://live.cdeledu.com/web/images/emoji/12.png)
![[em2_13]](https://live.cdeledu.com/web/images/emoji/13.png)
![[em2_14]](https://live.cdeledu.com/web/images/emoji/14.png)
![[em2_15]](https://live.cdeledu.com/web/images/emoji/15.png)
![[em2_16]](https://live.cdeledu.com/web/images/emoji/16.png)
![[em2_17]](https://live.cdeledu.com/web/images/emoji/17.png)
![[em2_18]](https://live.cdeledu.com/web/images/emoji/18.png)
![[em2_19]](https://live.cdeledu.com/web/images/emoji/19.png)
![[em2_20]](https://live.cdeledu.com/web/images/emoji/20.png)






扫一扫立即下载
扫码添加老师