24小时客服电话:010-82333888
  • 官方号
    微信公众号
    热门资讯,实时推送
    微信号:jianshe99zb
    官方视频号
    免费直播,订阅提醒
    微信扫码即可关注
    考试指导老师
    扫码了解并领取资料
    微信扫码即可添加
    官方抖音号
    分享更多建工日常
    抖音扫一扫关注
  • APP下载
    扫一扫,立即下载
    医学教育网APP下载

    开发者:北京正保建工教育科技有限公司

    苹果版本:8.5.0

    安卓版本:8.5.0

    应用涉及权限:查看权限>

    APP:隐私政策:查看政策>

  • 当前位置:建设工程教育网 > 社会工作者 > 复习指导 > 经验分享

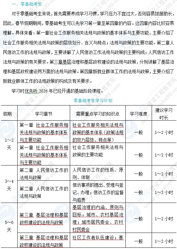
    2026年《社会工作法规与政策》春节假期学习计划

    2026-02-10 15:33 来源:建设工程教育网
    打印
    字体:

    春节假期,咱们好好放松一下,但社工考生不能完全松懈!2026年初、中级社工5月23、24日考试,留给考生的时间越来越少,不妨利用难得的假期,将学过的知识复习一下,这样,之前学过的内容,年后就不会忘记啦!

    学习计划

    春节假期学习计划部分内容展示:

    法律政策学习计划

    可扫码领取完整版假期学习计划哦~

    学习

    声明:本文为正保会计网校原创整理,转载请注明来源建设工程教育网。

    学员讨论(0
    相关资讯
    • 公开课
    • 辅导课程
    • 免费直播
    更多免费试听课程点击查看
    备考资料
    • 新人礼包
    • · 教材变动
    • · 大纲解析
    • · 学习计划
    一键领取
    学习社区
    • 备考交流
    • 微信
    • 抖音
    • 视频号
    拒绝盲目备考,加学习群共同进步!
    寻找学习搭子
    回到顶部
    折叠