春节假期,一年一度团圆的时节,走亲串友,过大年,但总有闲暇时间,不妨用来预习课程,或者将学过的知识复习一遍!建设工程教育网准备好2026初、中级社工春节假期学习计划,速速查收!

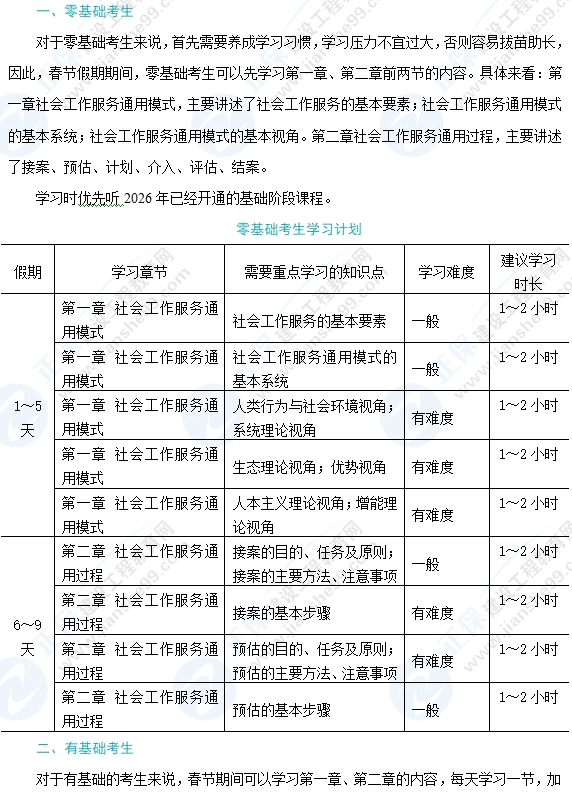
中级实务春节假期学习计划部分内容展示:

↓扫码领取完整版假期学习计划:

声明:本文为正保会计网校原创整理,转载请注明来源建设工程教育网。
2026年社工考试时间越来越近,留给考生的学习时间越来越少,假期可以适当放松,但不能完全松懈哦!
如果自学抓不住重点、学不进去,不妨跟着老师的网课有节奏地学,更通俗易懂,效率更高。
初级选课中心>> 中级选课中心>>