浙江人事考试网发布2026年社会工作者考试考务工作的通知,可以看到,浙江2026年社工考试报名和交费时间为3月17日9:00至3月27日17:00,考试时间为5月23日至24日。
各市人事考试机构,各有关单位:
根据《关于2026年度社会工作者职业资格考试考务工作的通知》(人考中心函【2026】2号)要求,结合我省实际,现将有关考务工作事项通知如下。
一、考试时间、科目及考点
考试定于5月23日至24日进行,具体时间和科目为:
5月23日
14:00--16:00 社会工作法规与政策(中级)
5月 24 日
9:00--11:00 社会工作综合能力(初、中级)14:00--16:00 社会工作实务(初级)
14:00--16:30 社会工作实务(中级)
14:00一17:00 社会工作实务(高级)
考点设在各设区市及义鸟市,具体地点以准考证为准。
二、报考条件
凡中华人民共和国公民,香港、澳门、台湾地区居民,遵守国家法律、法规,恪守职业道德,均可申请参加相应级别的考试。
(一)助理社会工作师的报考条件
1.取得高中或者中专学历,从事社会工作满4年;
2.取得社会工作专业大专学历,从事社会工作满2年;
3.社会工作专业本科应届毕业生;
4.取得其他专业大专学历,从事社会工作满4年;
5.取得其他专业本科及以上学历,从事社会工作满2年。
(二)社会工作师的报考条件
1.取得高中或者中专学历,并取得助理社会工作师职业水平证书后,从事社会工作满6年;
2.取得社会工作专业大专学历,从事社会工作满4年;
3.取得社会工作专业大学本科学历,从事社会工作满3 年;4.取得社会工作专业硕士学位,从事社会工作满1 年;
5.取得社会工作专业博士学位;
6.取得其他专业大专及以上学历或学位,其从事社会工作年限相应增加2年。
(三)高级社会工作师的报考条件(以下条件需同时具备)
1.拥护中国共产党领导,遵守国家宪法、法律、法规,热爱社会工作事业,具有良好的职业道德;
2.具有本科及以上学历(或学士及以上学位);
3.在通过全国社会工作者职业资格考试取得社会工作师(中级)资格后,从事社会工作满5 年。
以上报考条件中涉及专业工作时限的,均计算到报考当年年底。以工作后取得的学历报考的,专业工作时间前后可以累加(全日制教育实习期和成人教育脱产学习时间除外)。
报考条件咨询电话见附件1。
根据《关于单独划定部分专业技术人员职业资格考试合格标准有关事项的通知》(人社厅发(2022】25号)有关规定,使用单独划线中级社会工作者职业资格证书(级别“社会工作师”)申报高级社会工作师职业资格考试的,只可在证书标注有效区域所在的省(区、市)报名参加考试。
助理社会工作师考试报名条件中的“社会工作专业本科应届毕业生”解释为“社会工作专业本科应届毕业生和已经取得社会工作专业本科及以上学历(学位)的人员”;专业工作年限计算截止日期为考试当年度的 12月 31 日;持香港、澳门、台湾地区或者国外高等学校学历或者学位证书报考的,其学历、学位证书须经教育部留学服务中心认证;符合报名条件的香港、澳门及台湾居民可以申请参加社会工作者职业资格考试。
持有中国残疾人联合会颁发的残疾人证二级低视力(或严重于二级)者可申请借助读屏软件参加考试。报名参加考试的视力障碍人员,须向报考地人事考试机构申请使用专用考场。各地人事考试机构对此类报考情况要及时汇总并上报省社保就业中心人事考试院。
三、考试大纲
2026年度全国社会工作者职业资格考试使用2025版考试大纲,具体见中国人事考试网(www.cpta.com.cn)“考试大纲”一“社会工作者职业资格考试”栏目。
“社会工作法规与政策”科目所涉及的政策法规,均以2025年 12月 31 日 前有效的政策法规为准。
四、获得证书(成绩合格证明)的条件
参加助理社会工作师考试的人员,须在一个考试年度内通过应试科目的考试;参加社会工作师考试的人员,须在连续两个考试年度内通过应试科目的考试,可获得相应社会工作者职业资格证书。
参加高级社会工作师考试的人员,须在一个考试年度通过应试科目的考试,可获得高级社会工作师考试成绩合格证明。
五、告知承诺制报考有关规定
本考试报名证明事项推行告知承诺制。各地要按照《关于印发(专业技术人员职业资格考试报名证明事项告知承诺制工作规程)的通知》(人考中心函【2021】1号)要求,认真做好相关工作。
(一)除“不适用告知承诺制”的人员外,其他报考人员均可选择“使用告知承诺制”或“不使用告知承诺制”报考。“不适用告知承诺制”的人员,是指在资格考试报名中存在虚假承诺行为的人员和在考试中有违纪行为尚在诚信记录期内的人员。
(二)报考资格实行考后核查。
1.对“使用告知承诺制”的报考人员,在应试科目成绩合格后进行网上公示,报考人员应接受并配合行业主管部门和考试组织机构的核查,包括但不限于在线核查、现场核查、协助核查、随机抽查、重点监管、智慧监管等核查方式。
2.对“不使用告知承诺制”、学历学位和资格证书未通过核验以及有其他存疑情况的报考人员,在应试科目成绩合格后,需在规定时间内提供相关材料参加考后核查。
(三)网上报名时,若选择“不使用告知承诺制”,本年度该项考试不再使用告知承诺制。
(四)在考前、考中、考后任何环节,若发现有不实承诺的,将视情作出取消当次报名和考试资格、取消当次考试全部成绩、已取得的证书无效等处理。
六、网上报考流程和注意事项
报考人员应于 3 月 17 日 9: 00 至 3 月 27 日 17: 00,登录中国人事考试网(http://www.cpta.com.cn/)或通过登录浙江人事考试网(http://zjks.rlsbt.zj.gov.cn)链接如实注册个人信息,注册成功后,上传本人电子证件照(照片处理工具和方法见浙江人事考试网首页的“办事指南”栏目)。
(一)“采用告知承诺制方式”的报考流程
1.报考人员在报名系统中填报报考信息、个人信息、教育信息和工作信息,然后选择“采用告知承诺制方式”报考。随后依次进行报名信息确认、签署承诺书、交费。其中,需要上传相关材料的报考人员,在报名信息确认前按照系统提示操作即可。
2.考生打印的“报名表”供报考人员留存备查。报考人员作出承诺后,如未交费,可在报名截止前撤回承诺。一旦撤回承诺,本年度该项考试不再适用告知承诺制。
(二)“不采用告知承诺制方式”的报考流程
1.报考人员在报名系统中填报报考信息、个人信息、教育信息和工作信息,然后选择“不采用告知承诺制方式”报考。报考人员必须在上传相关材料后,进行报名信息确认,经省社保就业中心人事考试院处理后,才可进行网上交费,完成报名。
2.报考人员打印的“报名表”和纸质“专业工作年限证明”均须交单位审核盖章,待应试科目成绩合格后用于考后报考资格现场核查。
(三)网上报考注意事项
1.报考人员可在报名前提前做好注册、信息维护等事宜。学历学位信息需经在线核查后才可用于报名。在线核查时间一般在24小时内。特别提醒学历学位信息无法通过在线自动核验、需申请验证/认证报告核查的报考人员应尽早登录学信网申请验证/认证报告。
为加强报名证明事项告知承诺制事中监管,如报考人员提交的境内高等教育学历学位信息无法通过在线自动核验,报考人员应在报名前及时登录中国高等教育学生信息网(学信网)进行验证/认证,下载相关PDF格式在线验证/认证报告,并在报名期间按报名地考试机构要求上传相关验证/认证报告,接受人工核查,具体操作方式参见中国人事考试网“考生问答”栏目相关内容。
2.报名期问,若发现报考信息有误,报考人员可在交费前进行修改。交费后若需修改须联系省社保就业中心人事考试院处理。
3.在试卷预订后或因考生虚假承诺被取消报考资格的,已交费用不予退还。
4.省部属单位的定义见浙江人事考试网首页的“办事指南”栏目。考生原则上只能在本人户籍地或工作地报考。
报考技术咨询电话:12333,0571-88396764、88396765,传真:0571-88395085。
七、准考证打印和参加考试
报名成功的考生应于5月18日至22日登录报名网站打印准考证,按准考证规定的时间、地点和要求参加考试。若发现准考证信息有误,应在考前联系所在市(考区)人事考试机构处理。
八、收费依据和标准
根据(浙价费【2016】71 号)规定,考试收费标准为:客观题每人每科60元,主观题报考中级的每人每科65 元,主观题报考高级的每人每科70元。考试费用发票获取方式见浙江人事考试网首页的“办事指南”栏目。
九、考试题型和相关规定
《社会工作实务》(高级、中级)科目为主观题,应试人员答题前必须仔细阅读应试人员注意事项(试卷封二)和作答须知(专用答题卡首页),答题时使用规定的作答工具在专用答题卡划定的区域内作答。其他科目试题均为客观题,用 2B铅笔在答题卡上填涂作答。各科目试卷空白处可作为草稿纸使用。
2026年度社会工作者职业资格考试的“社会工作综合能力(初级)”“社会工作实务(初级)”“社会工作综合能力(中级)”“社会工作法规与政策”科目试卷采用“变换卷”和“卷卡合一”相结合的技术印制,试卷与答题卡一一对应,须由应试人员本人撕下答题卡并作答本人试卷。
十、成绩公布、考后核查和证书制发
(一)成绩公布
考试成绩经国家考试主管部门确认后,在报名网站予以公布,届时考生可查询和下载打印考试成绩。
(二)考后核查
1.对“使用告知承诺制”报考且成绩合格的人员,上网公示10个工作日。期间,如有情况反映,涉及报考资格的由社会工作管理部门负责核查,涉及考风考纪的由省社保就业中心人事考试院负责核查。经查实不符合报考资格或存在违纪违规行为的,按告知承诺制和资格考试有关管理规定处理。
2.对“不使用告知承诺制”报考、学历学位等证书(证明)无法核验以及有其他存疑情况的报考人员,成绩合格后,需进行考后核查。考后核查的具体时间、途径、要求和需要提供的相关材料,由社会工作管理部门另行通知。考生如不按规定时间和要求接受考后核查的,按核查逾期相关规定处理。
(三)证书制发
人社部人事考试中心制作电子证书后,通过公示和考后核查的成绩合格人员可登录中国人事考试网下载打印本人电子证书。电子证书与纸质证书具有同等法律效力。在人社部人事考试中心下发纸质证书后,该通知在浙江人事考试网“合格证书”栏予以公告,考生可在该网上申请纸质证书邮寄服务(邮费到付)。纸质证书遗失、损毁,或者逾期不领取的,不再办理补发。
十一、有关要求
社会工作者职业资格考试参考人数多、社会关注度高,事关广大应试人员切身利益,考务工作环节多、时间紧、要求高,各级社会工作管理部门和人事考试机构务必高度重视,密切配合,认真做好各个环节的考务工作(考试工作计划见附件2)。
(一)考点下设至县(市、区)的市,要延伸考务管理,加强考务检查、指导和监督。各市人事考试机构要采取切实措施,积极协调网信、经信、教育、公安等相关职能部门,加强考试的服务保障和安全管理。着力预防考试违纪违规行为,一经发现,严格按照《专业技术人员资格考试违纪违规处理规定》(人社部第31号令)和《人事考试工作人员纪律规定》(人社部发【2013】36号)进行处理。
(二)各级社会工作管理部门和人事考试机构及相关单位要按照职责分工,分别做好报考条件和报考技术咨询工作。及时做好考后核查工作,对需要考后核查的人员,信息联络要到位,谨防遗漏,确保核查信息完整,并及时传送。
附件1
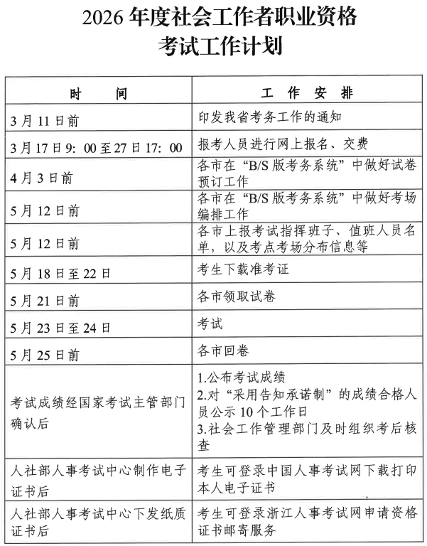
附件2
说明:因考试政策、内容不断变化与调整,建设工程教育网提供的以上信息仅供参考,如有异议请考生以官方部门新公布内容为准!












![[em2_01]](https://live.cdeledu.com/web/images/emoji/01.png)
![[em2_02]](https://live.cdeledu.com/web/images/emoji/02.png)
![[em2_03]](https://live.cdeledu.com/web/images/emoji/03.png)
![[em2_04]](https://live.cdeledu.com/web/images/emoji/04.png)
![[em2_05]](https://live.cdeledu.com/web/images/emoji/05.png)
![[em2_06]](https://live.cdeledu.com/web/images/emoji/06.png)
![[em2_07]](https://live.cdeledu.com/web/images/emoji/07.png)
![[em2_08]](https://live.cdeledu.com/web/images/emoji/08.png)
![[em2_09]](https://live.cdeledu.com/web/images/emoji/09.png)
![[em2_10]](https://live.cdeledu.com/web/images/emoji/10.png)
![[em2_11]](https://live.cdeledu.com/web/images/emoji/11.png)
![[em2_12]](https://live.cdeledu.com/web/images/emoji/12.png)
![[em2_13]](https://live.cdeledu.com/web/images/emoji/13.png)
![[em2_14]](https://live.cdeledu.com/web/images/emoji/14.png)
![[em2_15]](https://live.cdeledu.com/web/images/emoji/15.png)
![[em2_16]](https://live.cdeledu.com/web/images/emoji/16.png)
![[em2_17]](https://live.cdeledu.com/web/images/emoji/17.png)
![[em2_18]](https://live.cdeledu.com/web/images/emoji/18.png)
![[em2_19]](https://live.cdeledu.com/web/images/emoji/19.png)
![[em2_20]](https://live.cdeledu.com/web/images/emoji/20.png)





扫一扫立即下载
扫码添加老师