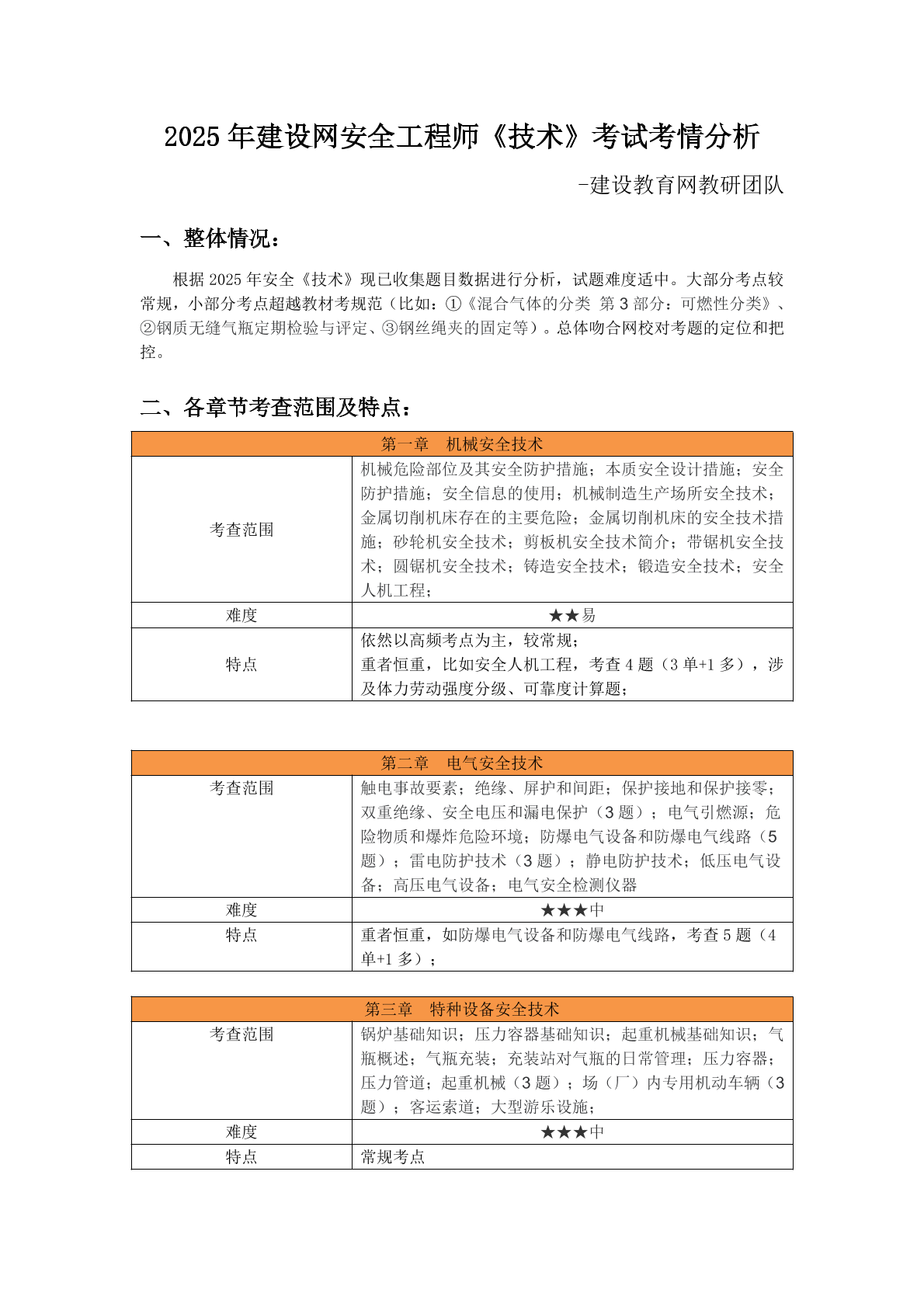
版权说明:本文档由正保建设教育教研团队提供并上传,若内容存在侵权,请联系客服处理!
登录解锁全部内容,下载更方便
2025年《化工安全》考试考情分析
2025年《其他安全》考试考情分析
2025年《建筑施工》考试考情分析
2025年《法律法规》考试考情分析
2025年《生产管理》考试考情分析
2024年《管理》真题
2026中级注安《生产技术》科目特点及通关学习计划
2025年《生产技术》真题
2024年《法律法规》真题