24小时客服电话:010-82333888
  • 官方号
    微信公众号
    热门资讯,实时推送
    微信号:jianshe99zb
    官方视频号
    免费直播,订阅提醒
    微信扫码即可关注
    考试指导老师
    扫码了解并领取资料
    微信扫码即可添加
    官方抖音号
    分享更多建工日常
    抖音扫一扫关注
  • APP下载
    扫一扫,立即下载
    医学教育网APP下载

    开发者:北京正保建工教育科技有限公司

    苹果版本:8.5.0

    安卓版本:8.5.0

    应用涉及权限:查看权限>

    APP:隐私政策:查看政策>

  • 当前位置:建设工程教育网 > 一级建造师 > 考试动态 > 报名信息

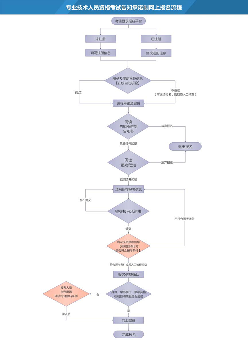
    山西2019年一级建造师考试网上报名流程图解

    2019-07-10 11:07 来源:建设工程教育网
    打印
    字体:

    2019年一级建造师报名陆续开始,近日山西省人力资源和社会保障厅人事考试专栏发布了《山西省2019年度一级建造师资格考试公告》,公告明确了2019年山西一级建造师报名具体时间为201978-723那山西2019年一级建造师考试网上报名流程具体是怎样的呢?

    山西2019年一级建造师考试网上报名流程:

    图片1-8651195

    学员讨论(0
    • 公开课
    • 辅导课程
    • 免费直播
    更多免费试听课程点击查看
    精品题
    • 题库小程序
    正保刷题宝

    · 万人模考

    · 模拟实战

    · 历年真题

    免费 扫码免费做题
    学习社区
    • 备考交流
    • 微信
    • 抖音
    • 视频号
    拒绝盲目备考,加学习群共同进步!
    寻找学习搭子
    回到顶部
    折叠