2019年湖北一级建造师报名时间截止到2019年7月18日17:00。2019年湖北一级建造师报名时间已经截止,那湖北2019年一级建造师报名注册核验及资格审核在什么时间截止呢?
注册核验及资格审核时间:
2019年7月8日—7月19日
工作日:8:30—11:30,14:30—17:00。
注册核验:
注册核验分为在线核验和人工核验。
在线核验:
(1)报考人员身份证类型为中华人民共和国居民身份证的可在线自动核验。
(2)报考人员学历信息在2002年至今的大专以上(含大专),学位信息在2008年9月至今范围内的,可在线自动核验。
(3)学历学位信息不在自动核验范围的2002年及以前大专以上(含大专)学历的报考人员,2008年9月以前取得学位的报考人员,可登录报名系统上传学历、学位证书,进行人工在线核验。
(4)报考“免2科”且符合在线核验要求的报考人员须上传2003年12月31日前,取得建设部颁发的《建筑业企业一级项目经理资质证书》、受聘担任工程或工程经济类高级专业技术职务证书、聘书扫描件;报考“增报专业” 且符合在线核验要求的报考人员须上传一级建造师资格证书扫描件。
人工核验:需人工核验的报考人员,请上传学历、学位证明,并按以下要求到现场核验。
(5)其它身份证类型无法通过自动核验的,请持相关身份证件原件到现场进行人工核验。
(6)学历学位等相关信息数据在线自动核验未通过的报考人员,请持身份证、毕业证、学位证、《教育部学历证书电子注册备案表》或《学历认证报告》等相关证明材料到现场进行人工核验。
(7)国(境)外学历、学位等无法在线核验的报考人员,请持身份证、学历、学位证书原件及教育部留学服务中心认证的认证书,到现场进行人工核验。
(8)资格审核部门认为网上提交的信息有问题的报考人员应按要求到现场进行人工核验。
(9)被记入专业技术人员资格考试诚信档案库且在记录期内的报考人员需持身份证、学历、学位证原件、《教育部学历证书电子注册备案表》或《学历认证报告》进行现场核验。
资格审核:
学历等相关信息核验通过后,考生选择符合一级建造师报名条件的学历、专业信息进行报名、提交确认信息,打印《报名表》,进行资格审核(自动审核或人工审核)。
人社和行业主管部门负责对考生的报考资格条件进行审核。
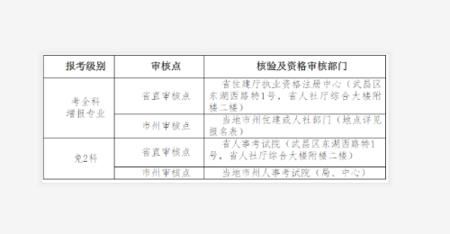
人工核验及资格审核地点:






![[em2_01]](https://live.cdeledu.com/web/images/emoji/01.png)
![[em2_02]](https://live.cdeledu.com/web/images/emoji/02.png)
![[em2_03]](https://live.cdeledu.com/web/images/emoji/03.png)
![[em2_04]](https://live.cdeledu.com/web/images/emoji/04.png)
![[em2_05]](https://live.cdeledu.com/web/images/emoji/05.png)
![[em2_06]](https://live.cdeledu.com/web/images/emoji/06.png)
![[em2_07]](https://live.cdeledu.com/web/images/emoji/07.png)
![[em2_08]](https://live.cdeledu.com/web/images/emoji/08.png)
![[em2_09]](https://live.cdeledu.com/web/images/emoji/09.png)
![[em2_10]](https://live.cdeledu.com/web/images/emoji/10.png)
![[em2_11]](https://live.cdeledu.com/web/images/emoji/11.png)
![[em2_12]](https://live.cdeledu.com/web/images/emoji/12.png)
![[em2_13]](https://live.cdeledu.com/web/images/emoji/13.png)
![[em2_14]](https://live.cdeledu.com/web/images/emoji/14.png)
![[em2_15]](https://live.cdeledu.com/web/images/emoji/15.png)
![[em2_16]](https://live.cdeledu.com/web/images/emoji/16.png)
![[em2_17]](https://live.cdeledu.com/web/images/emoji/17.png)
![[em2_18]](https://live.cdeledu.com/web/images/emoji/18.png)
![[em2_19]](https://live.cdeledu.com/web/images/emoji/19.png)
![[em2_20]](https://live.cdeledu.com/web/images/emoji/20.png)






扫一扫立即下载
扫码添加老师