2019年山西一级建造师考试报名时间截止到2019年7月23日。2019年山西一级建造师报名时间即将截止,那山西2019年一级建造师考试报名流程是怎样的呢?
考试报名:
(一)网上报名
报名通过人力资源和社会保障部人事考试中心全国专业技术人员资格考试报名服务平台进行,登录网址:
中国人事考试网:
(网上报名)
山西省人力资源和社会保障厅山西人事考试专栏:
(网上报名)
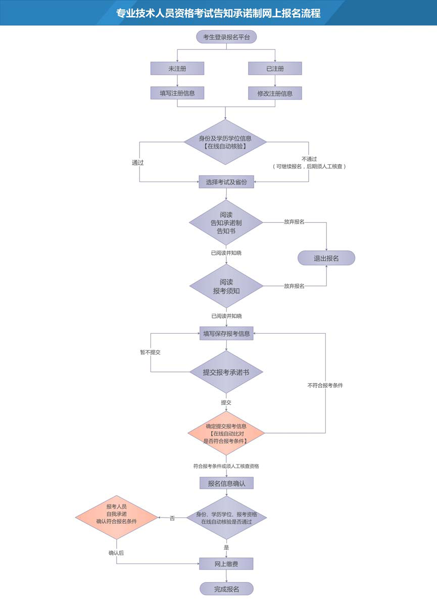
报名流程:
考试收费
根据《财政部 国家发展改革委员会关于重新发布中央管理的住房城乡建设部门行政事业性收费项目的通知》(财税〔2015〕68 号)、《国家发展改革委 财政部关于改革全国性职业资格考试收费标准管理方式的通知》(发改价格发〔2015〕1217 号)、《住房城乡建设部关于重新发布有关专业技术人员资格考试项目收费标准的通知》(建计〔2016〕82 号)和《山西省发展和改革委员会 山西省财政厅 关于勘察设计工程师等专业技术人员职业资格考试费收费标准及有关问题的通知》(晋发改收费发〔2016〕805 号)的规定,山西省一级建造师资格考试收费标准为:
客观题每人每科61元,主观题每人每科80元。
逾期未完成网上交费的应试人员,视为自动放弃考试报名。






![[em2_01]](https://live.cdeledu.com/web/images/emoji/01.png)
![[em2_02]](https://live.cdeledu.com/web/images/emoji/02.png)
![[em2_03]](https://live.cdeledu.com/web/images/emoji/03.png)
![[em2_04]](https://live.cdeledu.com/web/images/emoji/04.png)
![[em2_05]](https://live.cdeledu.com/web/images/emoji/05.png)
![[em2_06]](https://live.cdeledu.com/web/images/emoji/06.png)
![[em2_07]](https://live.cdeledu.com/web/images/emoji/07.png)
![[em2_08]](https://live.cdeledu.com/web/images/emoji/08.png)
![[em2_09]](https://live.cdeledu.com/web/images/emoji/09.png)
![[em2_10]](https://live.cdeledu.com/web/images/emoji/10.png)
![[em2_11]](https://live.cdeledu.com/web/images/emoji/11.png)
![[em2_12]](https://live.cdeledu.com/web/images/emoji/12.png)
![[em2_13]](https://live.cdeledu.com/web/images/emoji/13.png)
![[em2_14]](https://live.cdeledu.com/web/images/emoji/14.png)
![[em2_15]](https://live.cdeledu.com/web/images/emoji/15.png)
![[em2_16]](https://live.cdeledu.com/web/images/emoji/16.png)
![[em2_17]](https://live.cdeledu.com/web/images/emoji/17.png)
![[em2_18]](https://live.cdeledu.com/web/images/emoji/18.png)
![[em2_19]](https://live.cdeledu.com/web/images/emoji/19.png)
![[em2_20]](https://live.cdeledu.com/web/images/emoji/20.png)






扫一扫立即下载
扫码添加老师