建设工程教育网是国内大型的工程类远程教育基地,凭借其多年辅导经验,聘请国内权威考试辅导专家,依托专业、庞大的教学服务团队,采用高清课件、移动课堂等先进教学方式,强力推出一级建造师、二级建造师、造价工程师、监理工程师、房地产估价师、安全工程师、咨询工程师、建筑工程实务等网上辅导课程,超高考试通过率,受到广大学员的一致好评。点击了解课程详情>>>
![]()
问:照明器具安装工程量如何计算?
答:
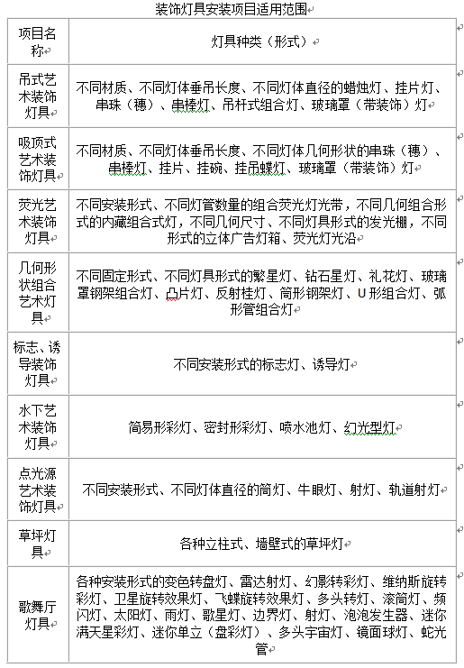
11、装饰灯具安装项目适用范围见下表:

12、荧光灯具安装的工程量,应区别灯具的安装形式、灯具种类、灯管数量,以“套”为计量单位计算。
| 一级建造师官方微信jianzao1 | 二级建造师官方微信jianzao2 | 造价工程师官方微信zaojiazb |
| 监理工程师官方微信jianlizb | 咨询工程师官方微信zixunzb99 | 房地产估价师官方微信fangguzb |
| 安全工程师官方微信anquanzb |