房地产估价师“实验班”协议书  
<上一页> <下一页>
下载协议书
第 一 页
第 二 页
第 三 页
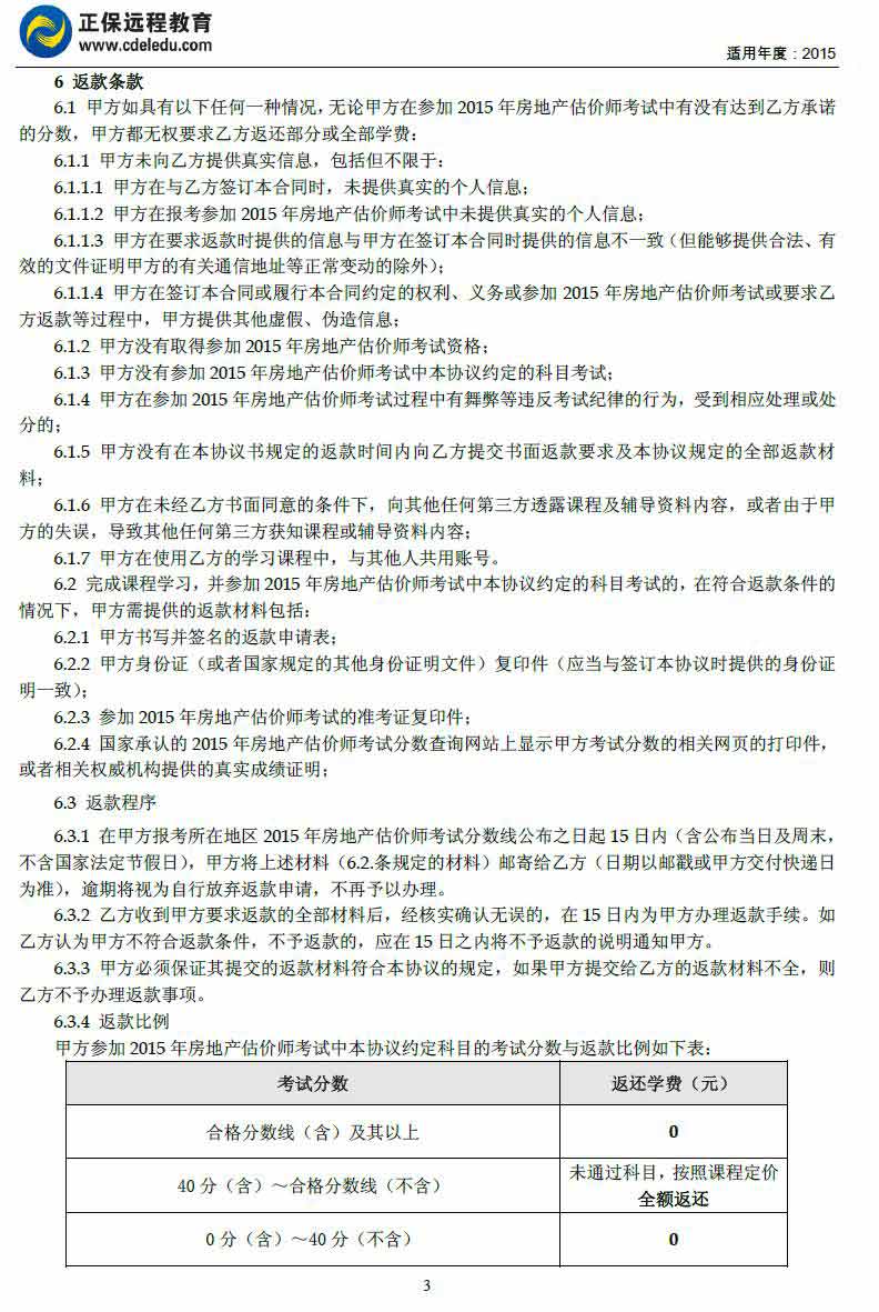
第 四 页
点击索取协议书