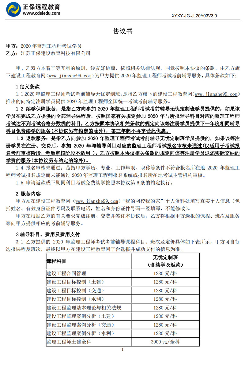
2020年监理工程师协议书  
<下一页>
下载协议书
第 一 页
第 二 页
第 三 页
第 四 页