24小时客服电话:010-82333888
  • 官方号
    微信公众号
    热门资讯,实时推送
    微信号:jianshe99zb
    官方视频号
    免费直播,订阅提醒
    微信扫码即可关注
    考试指导老师
    扫码了解并领取资料
    微信扫码即可添加
    官方抖音号
    分享更多建工日常
    抖音扫一扫关注
  • APP下载
    扫一扫,立即下载
    医学教育网APP下载

    开发者:北京正保建工教育科技有限公司

    苹果版本:8.5.0

    安卓版本:8.5.0

    应用涉及权限:查看权限>

    APP:隐私政策:查看政策>

  • 当前位置:建设工程教育网 > 咨询工程师 > 复习指导 > 经验分享

    2026 年咨询工程师《分析评价》考试考情分析

    2026-04-12 14:02 来源:建设工程教育网
    打印
    字体:

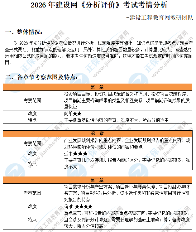
    2026年咨询工程师《项目决策分析与评价》考试已结束,大部分考生都反馈计算题量比较大,建设工程教育网教研团队整理了分析评价考情分析,一起来看看。

    111

    222

    333

    学员讨论(0
    • 公开课
    • 辅导课程
    • 免费直播
    新人有礼:体验课+免费资料+专享优惠
    精品题
    • 题库小程序
    正保刷题宝

    · 全国联考

    · 模拟实战

    · 真题精选

    免费 扫码免费做题
    学习社区
    • 备考交流
    • 微信
    • 抖音
    • 视频号
    拒绝盲目备考,加学习群共同进步!
    寻找学习搭子
    回到顶部
    折叠