24小时客服电话:010-82333888
  • 官方号
    微信公众号
    热门资讯,实时推送
    微信号:jianshe99zb
    官方视频号
    免费直播,订阅提醒
    微信扫码即可关注
    考试指导老师
    扫码了解并领取资料
    微信扫码即可添加
    官方抖音号
    分享更多建工日常
    抖音扫一扫关注
  • APP下载
    扫一扫,立即下载
    医学教育网APP下载

    开发者:北京正保建工教育科技有限公司

    苹果版本:8.5.0

    安卓版本:8.5.0

    应用涉及权限:查看权限>

    APP:隐私政策:查看政策>

  • 当前位置:建设工程教育网 > 一级建造师 > 备考资料 > 经验分享

    建设工程计价一造vs一建重合考点明细

    2025-10-21 14:36 来源:建设工程教育网
    打印
    字体:

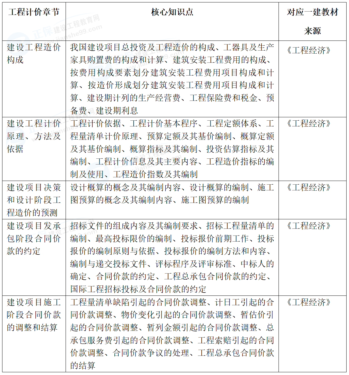
    建设工程计价:中高重合度科目,聚焦 “计价组成及应用”

    《建设工程计价》的重合考点主要源自一建的《工程经济》教材,核心集中在 “建安组成”“定额指标” 模块,但一造“价款调整” 内容,需考生针对性补充。

    一造vs一建重合考点明细


    共44个,核心分类如下

    加加


    考情分析与备考建议

    重合特点

    “建安组成”“概预算指标” 模块与一建《工程经济》内容高度重合,考生可直接复用一建知识。

    备考策略

    1)快速过一遍重合考点(如建安组成、概预算指标),通过真题巩固应用;

    2)重点突击“价款调整” 部分,该部分在一建中一带而过,是备考核心难点;

    3)加强计算题练习(如综合单价计算、建安费计算),确保公式应用准确。


    学员讨论(0
    • 公开课
    • 辅导课程
    • 免费直播
    更多免费试听课程点击查看
    精品题
    • 题库小程序
    正保刷题宝

    · 万人模考

    · 模拟实战

    · 历年真题

    免费 扫码免费做题
    学习社区
    • 备考交流
    • 微信
    • 抖音
    • 视频号
    拒绝盲目备考,加学习群共同进步!
    寻找学习搭子
    回到顶部
    折叠