山东烟台考点2025年一级造价师合格证书办理通知已发布,详情如下:
各县市区人事考试中心、市直及驻烟有关单位:
2025年初中级审计、一级建造师、造价工程师资格证书(未直邮部分)已由省人事考试中心下发至我市,即日起开始办理。
一、领取方式:
(一)证书邮寄(建议考生优先选择证书邮寄方式,考生可在任意时间申请,工作人员会在工作日受理):证书邮寄申请入口(请点击>)
(二)单位领取:单位开介绍信和本单位合格人员名单(详见附件,务必带证书编号)统一领取,领取人需携带本人身份证原件。
(三)个人领取:携带本人身份证原件领取。
二、领取时间:
市直考生:2026年1月9日—2026年2月9日,上午:8:30——11:30,下午:1:30——5:00(国家法定节假日除外)。
注:县市区考生现场办理时间请咨询当地考试中心(详见附件)
三、办理需知:
为加强证书管理,确保证书发放安全,请考试合格尚未领取证书的考生于本通知规定日期内集中领取。未按时领取的证书,考试中心代为保管;考试结束满五年仍未按时领取的证书,将证书报送至省人事考试中心,统一收回销毁。(鲁人考函【2017】49号)
四、电子证书打印网址:https://zs.cpta.com.cn/certMng/loginPage.jsp?src=1
附件1:2025年初中级审计专业技术资格考试合格人员名单
附件2:2025年一级建造师资格考试合格人员名单
附件3:2025年一级造价工程师资格考试合格人员名单
附件下载:https://rshj.yantai.gov.cn/col/col60251/art/2026/art_b5962e03f7694ff1a2d541ecac047516.html
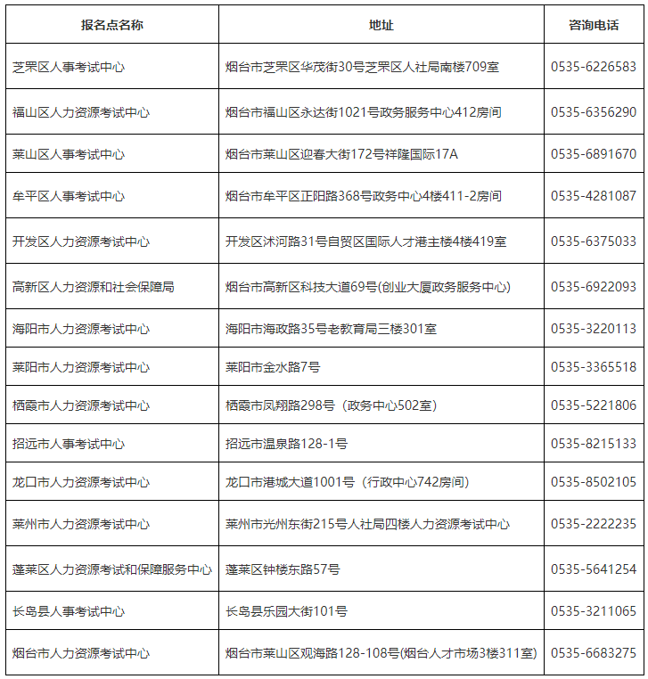
烟台市各县市区考试中心联系电话及地址
- · 2025年四川省成都市一级造价工程师证书领取时间
- · 上海市2025年度全国一级造价工程师职业资格证书领取通知
- · 河南省2025年度一级造价工程师(土建、安装)考试成绩合格人员公示及资格核查通知
- · 贵州考区2025年度一级造价师(土建、安装专业)部分考试合格人员资格复核通知
- · 海南省2025年度一级造价工程师考后资格复核提醒
- · 安徽铜陵2025年度一级造价工程师职业资格考试合格人员名单公示和践诺情况抽查通告
- · 山东考区2025年度一级造价工程师职业资格证书直邮服务的通知
- · 云南考区2025年一级造价师拟取得资格证书人员使用告知承诺制情况的公示
- · 贵州考区2025年度一级造价工程师职业资格考试报名通知
- · 北京地区2025年度一级造价工程师职业资格考试报名提示







![[em2_01]](https://live.cdeledu.com/web/images/emoji/01.png)
![[em2_02]](https://live.cdeledu.com/web/images/emoji/02.png)
![[em2_03]](https://live.cdeledu.com/web/images/emoji/03.png)
![[em2_04]](https://live.cdeledu.com/web/images/emoji/04.png)
![[em2_05]](https://live.cdeledu.com/web/images/emoji/05.png)
![[em2_06]](https://live.cdeledu.com/web/images/emoji/06.png)
![[em2_07]](https://live.cdeledu.com/web/images/emoji/07.png)
![[em2_08]](https://live.cdeledu.com/web/images/emoji/08.png)
![[em2_09]](https://live.cdeledu.com/web/images/emoji/09.png)
![[em2_10]](https://live.cdeledu.com/web/images/emoji/10.png)
![[em2_11]](https://live.cdeledu.com/web/images/emoji/11.png)
![[em2_12]](https://live.cdeledu.com/web/images/emoji/12.png)
![[em2_13]](https://live.cdeledu.com/web/images/emoji/13.png)
![[em2_14]](https://live.cdeledu.com/web/images/emoji/14.png)
![[em2_15]](https://live.cdeledu.com/web/images/emoji/15.png)
![[em2_16]](https://live.cdeledu.com/web/images/emoji/16.png)
![[em2_17]](https://live.cdeledu.com/web/images/emoji/17.png)
![[em2_18]](https://live.cdeledu.com/web/images/emoji/18.png)
![[em2_19]](https://live.cdeledu.com/web/images/emoji/19.png)
![[em2_20]](https://live.cdeledu.com/web/images/emoji/20.png)






扫一扫立即下载
扫码添加老师