时间紧迫,任务繁重,这是2022一级造价师补考复习学员的困境,再加上一造备考中“致命”敌人拖延症,该如何扭转这个困局?建设工程教育网为同学们准备了4大绝招!

第一招:建立起积极的心理暗示
哈佛心理研究试验表明,积极的心理暗示能有效改善个体的行为动向,想象是非常有力量的一种内驱力量。所以我们在开始学习之前也要给自己一定的心理暗示,充分利用好自己的想象力!不过比起在内心勾画蓝图,想象拿到一级造价师证书的场景,想象自己努力的过程更有利于自身真正采取行动。因为人的大脑具有欺骗性,如果只去想象达到目标的场景,可能反而会因为想象出的虚假满足感而失去实现目标的动力。
真正有价值的心理暗示,应该是具体想象自己为了实现目标而不断付出努力,比如:“我每天下班回家,虽然非常劳累,但还是坚持学习了3小时;遇到不会的知识点,我也没有放弃,我先自己看了辅导书理解,然后又看了相关的课程讲解,一直在尝试攻破这个难点!”类似这样具体细节的想象,可以欺骗你的大脑,将关注点转移到如何做,如何行动,这样你真正行动时就会更加迅速而果断。
第二招:充分利用5秒钟和2分钟法则
5秒钟法则:如果想要做某件事情,却迟迟没有行动,就在心里默念五个数字,五四三二一开始,然后就直接行动。精髓是减少内心挣扎与纠结。
落实到我们的学习上,下班到家,与其纠结要不要看书,不如直接给自己5秒钟时间,数完马上打开你的书本。
2分钟法则:即两分钟能完成的事情,如倒一杯水是两分钟能完成的,马上行动,然后再开始做那些两分钟内不能完成的事。
万事开头难,3小时的学习,难就难在最开始的那2分钟,所以,不如我们先花2分钟读下章节的思维导图,或者知识点小标题,当做预习,让自己启动预热。
第三招:保持外部环境的纯净
不要高估自己的自制力,你都拖延症晚期了,对抗“今天不想看书”的惰性已经耗费你大部分的自控力,不要再给自己备考学习增加难度。想象下,你在听课程,突然手机弹出了抖音的弹窗:“你关注的大明星刚刚发布了新视频,上热搜了,还不来!?”你能保证自己淡定从容地关闭提醒,一脸正经地继续学习吗?好了,大家都是凡人,与其费劲地抵抗,不如直接杜绝!
看书的时候,就直接把手机关机;如果是听课程,我们选择用电脑,实在要用手机,那就离线直接飞行模式;如果看直播课程,那就把常用的娱乐、干扰你学习的app,先卸载掉,有钱人可以准备另外一部“纯净”版手机。总之,杜绝一切你可能“堕落”的机会!
第四招:奉行拿来主义省时省力
能不自己干的,千万别自己干,能拿来主义的,千万要去拿!在行动之前,计划永远是先行的,没有计划的目标,就像一盘沙,风一吹就散了!不过自己写计划也是个费时费力的事情。秉承着拿来主义,我们完全可以在前人栽的树下乘凉,计划用网校准备好的就行,调整下时间设置,匹配自己的时间规划即可。
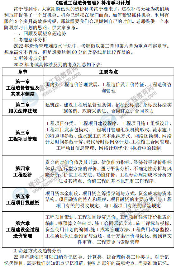
建设工程教育网教研团队整理的2022一级造价师补考计划涵盖考点分析、命题方式及趋势分析、补考复习规划等内容,助力高效补考备考!下图为一造造价管理补考学习计划部分截图:

如何领取?扫描下方二维码,添加老师领取一造补考计划!






![[em2_01]](https://live.cdeledu.com/web/images/emoji/01.png)
![[em2_02]](https://live.cdeledu.com/web/images/emoji/02.png)
![[em2_03]](https://live.cdeledu.com/web/images/emoji/03.png)
![[em2_04]](https://live.cdeledu.com/web/images/emoji/04.png)
![[em2_05]](https://live.cdeledu.com/web/images/emoji/05.png)
![[em2_06]](https://live.cdeledu.com/web/images/emoji/06.png)
![[em2_07]](https://live.cdeledu.com/web/images/emoji/07.png)
![[em2_08]](https://live.cdeledu.com/web/images/emoji/08.png)
![[em2_09]](https://live.cdeledu.com/web/images/emoji/09.png)
![[em2_10]](https://live.cdeledu.com/web/images/emoji/10.png)
![[em2_11]](https://live.cdeledu.com/web/images/emoji/11.png)
![[em2_12]](https://live.cdeledu.com/web/images/emoji/12.png)
![[em2_13]](https://live.cdeledu.com/web/images/emoji/13.png)
![[em2_14]](https://live.cdeledu.com/web/images/emoji/14.png)
![[em2_15]](https://live.cdeledu.com/web/images/emoji/15.png)
![[em2_16]](https://live.cdeledu.com/web/images/emoji/16.png)
![[em2_17]](https://live.cdeledu.com/web/images/emoji/17.png)
![[em2_18]](https://live.cdeledu.com/web/images/emoji/18.png)
![[em2_19]](https://live.cdeledu.com/web/images/emoji/19.png)
![[em2_20]](https://live.cdeledu.com/web/images/emoji/20.png)






扫一扫立即下载
扫码添加老师