2018一级消防工程师《消防安全案例分析》试题及答案解析
热点推荐:2018一级消防考后试题直播解析丨在线估分丨考后讨论丨调查问卷丨感恩回馈
2018年一级注册消防工程师《消防安全案例分析》试题及答案解析!考试结束后建设工程教育网将为大家整理并提供2018年一级注册消防工程师《消防安全案例分析》试题及答案解析汇总,参加2018年一级注册消防工程师考试的同学可以作为参考预估自己的考试成绩。
2018年一级注册消防工程师《消防安全案例分析》试题及答案解析由网校老师整理而成,未经许可擅自转载、抄袭,造成内容有所缺失或错误,请大家以建设工程教育网发布为准!(点击进入试题讨论区 >>)
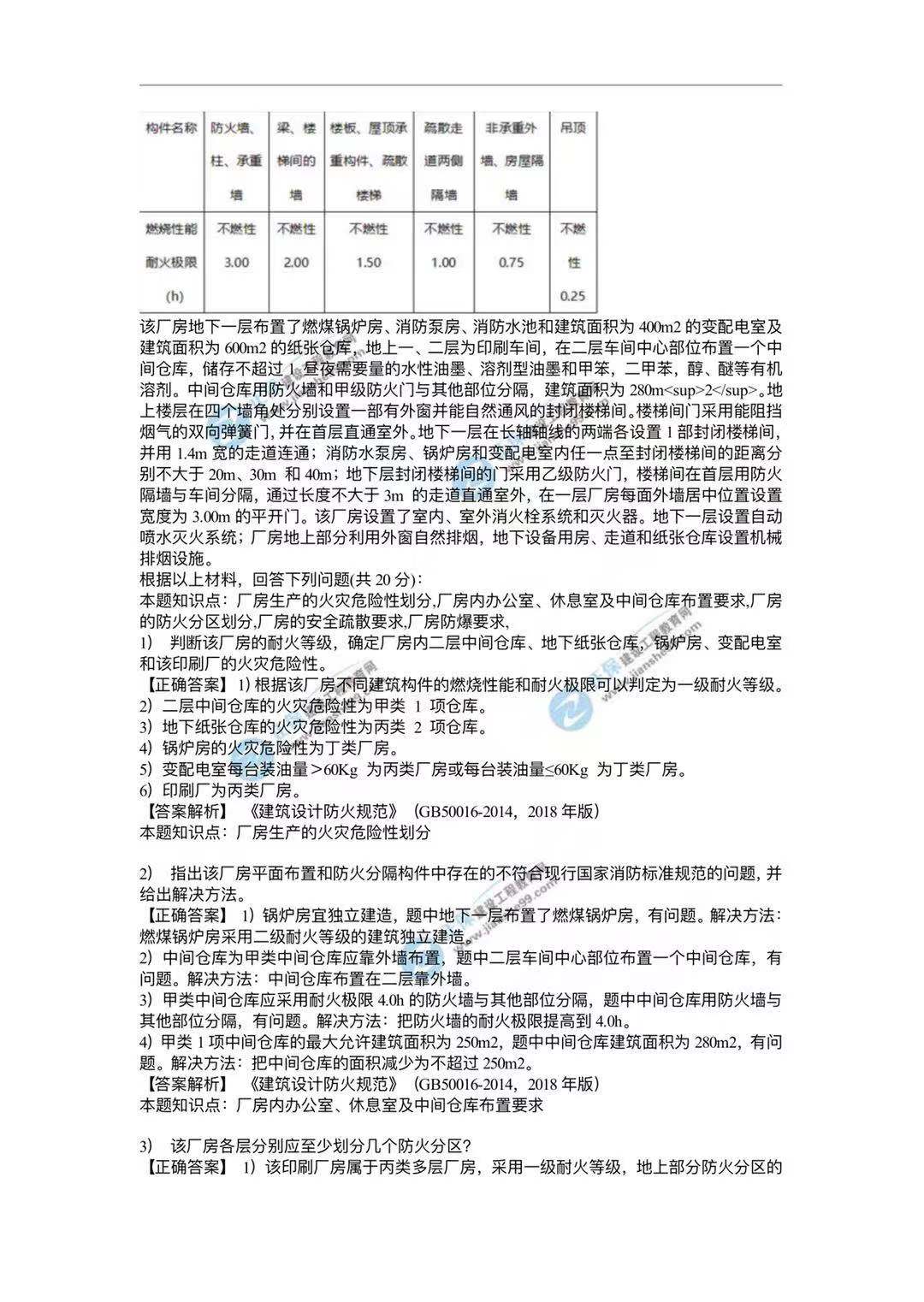
1
2
3
4
5
6
7
8
9
10
11
12
13
以上是2018年一级注册消防工程师试题及答案解析,根据网校2018年一级注册消防工程师试题答案及解析进行一个大致的估分,希望大家都能取得自己满意的成绩,顺利考取一级注册消防工程师证书!
2018年一级注册消防工程师试题及答案网校将在考试结束后,根据参考考生回忆题干陆续更新,而且网校老师将及时为考生作出相关解答,希望考生考后及时提供2018年一级注册消防工程师试题。前去提供>>
建设工程教育网2019年一级注册消防工程师课程已经开通啦!网校结合多年成功辅导经验,从学员实际需求出发,结合一级注册消防工程师考试命题规律、重点、难点,融入先进的教学理念,全新推出2019年一级注册消防工程师VIP签约特训班、无忧直达班、高效取证班、超值精讲班多个个性化辅导班次,各辅导班次为考生精心设计,满足不同类型考生需求,考试通过更有保障。
备考2019年一级注册消防工程师的考友们,网校送豪礼!“爽”11来了,2019好课全年最低价!网校为助力2019年一级注册消防工程师考生,在双11即将来临之际,推出“2019年一级注册消防工程师辅导课程”付定金享2019全年最低价优惠活动!点击参与“双11”活动>>
想了解更多消防考试资讯、获取更多消防备考资料吗?请添加小徐老师微信!实时在线,实时解答!网校小编预祝大家都能取得好成绩!
微信xiaofangshichinatat 
备考QQ群⑧427224593


010-82333888
















54:12
51:13
59:27
53:46





