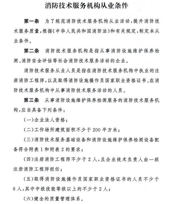
应急管理部关于印发《消防技术服务机构从业条件》的通知
应急管理部关于印发《消防技术服务机构从业条件》的通知
2019-09-06
各省、自治区、直辖市应急管理厅(局)、消防救援总队,新疆生产建设兵团应急管理局:
为深入贯彻落实中共中央办公厅、国务院办公厅《关于深化消防执法改革的意见》,应急管理部制定了《消防技术服务机构从业条件》(以下简称《条件》),现印发给你们,并提出以下工作要求:
一、认真组织开展学习宣贯工作。制定《条件》是深化消防执法改革、优化营商环境的重要举措,各级消防救援机构要切实提高思想认识,组织消防监督人员认真学习,尽快理解、掌握《条件》的各项规定和相关要求。同时,要充分利用报刊、广播、电视、互联网等媒体,通过多种途径向社会广泛宣传《条件》,使消防技术服务机构及从业人员、社会单位和公众充分知晓有关内容和管理要求。
二、加强对消防技术服务活动的监督管理。各级消防救援机构应当结合日常消防监督检查工作,对消防技术服务机构的从业条件和服务质量实施监督抽查,在开展火灾事故调查时倒查消防技术服务机构责任,依法惩处不具备从业条件的机构,以及出具虚假或失实文件等违法违规行为,依据相关规定记入信用记录,协同相关部门实施联合惩处。
三、督促消防技术服务机构落实主体责任。要组织、指导消防技术服务机构应用全国统一的社会消防技术服务信息系统,按要求录入和更新相关信息,落实主体责任,规范从业行为,提高服务质量。
各地在执行《条件》过程中,可结合实际制定完善消防技术服务标准,促进提升消防技术服务质量。工作中遇到的问题请及时报部。
应急管理部
2019年8月29日







   
        
        
        
        
        
          
				
							

010-82326699
		
            

                
                
                
                
54:12
51:13
59:27
53:46





