手机学习
建设工程教育网

APP学习更便捷

建设工程教育网

微信公众号

010-82333888
当前位置:建设工程教育网 > 一级注册消防工程师 > 考试动态 > 政策法规 > 正文

《社会单位灭火和应急疏散预案 编制及实施导则》将于4月1日起实施

2020-03-31 09:32   来源:建设工程教育网 字体: 打印 收藏

 免费领取!2021一消新教材变化解析

 2021一级消防工程师尊享无忧班火爆热招

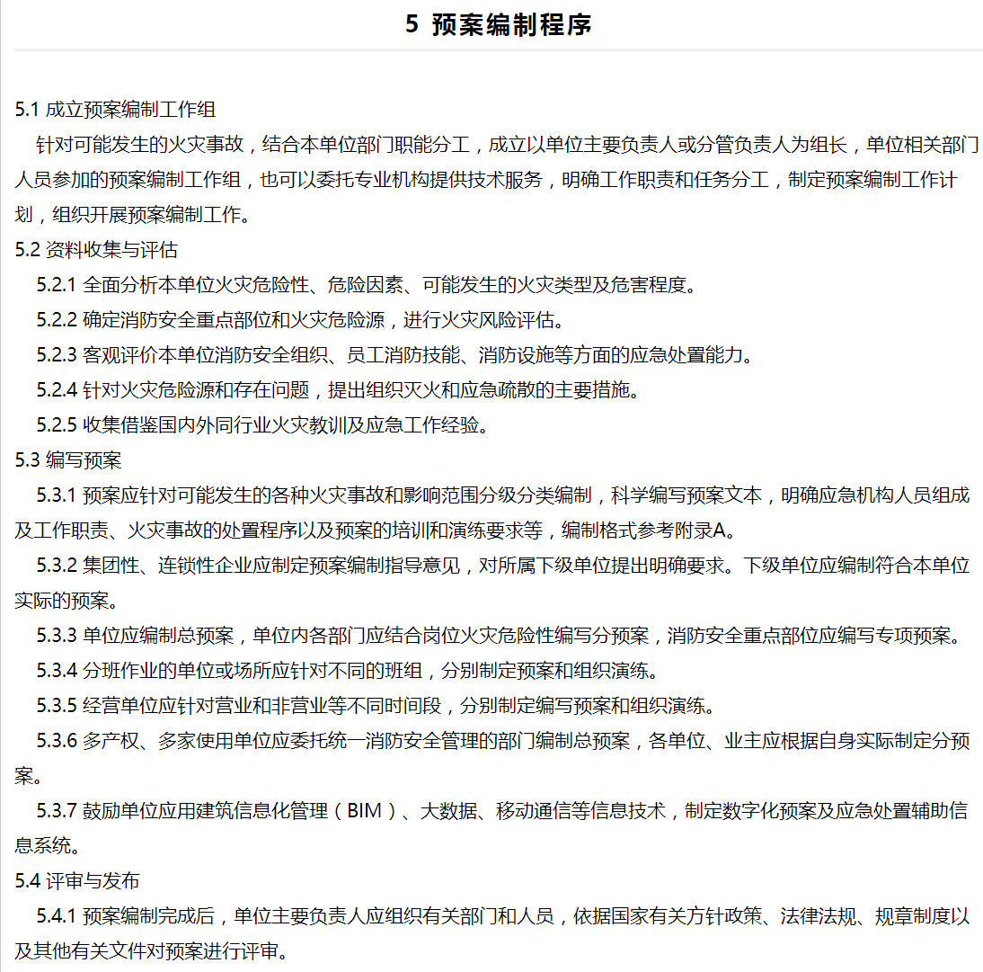
导语: GB/T 38315-2019《社会单位灭火和应急疏散预案 编制及实施导则》将于4月1日实施,本标准规定了机关、团体、企业、事业单位(以下简称单位)编制灭火和应急疏散预案的编制程序、主要内容、预案的实施、演练考核。本标准适用于单位的灭火和应急疏散预案编制、培训及演练等工作。全文如下:

1

2

3

4

5

6

7

8

9

10

11

12

13

14

15

16

17

18

19

20

21

22

23

24

25

26

27

28

29

30

31

为您推荐

阅读排行

11.11活动
微信二维码活码

立即扫码添加学习顾问

报考指导

考情速递

备考计划

帮你选课

免费视频

更多

免费题库

更多

免费资料

更多
  • 查看 1. 《消防安全技术实务》历年试题及答案
  • 查看 2. 《消防安全技术综合能力》历年试题及答案
  • 查看 3. 《消防安全案例分析》历年试题及答案
  • 查看 4. 《一级消防工程师》免费资料
网站地图