浙江省2020年一级注册消防工程师考试报名时间:8月17日至26日
导语:浙江省2020年一级注册消防工程师考试报名时间为:8月17日至26日,请广大考生务必在规定的时间内进行报考。
>>浙江省2020年一级消防工程师考试报名时间延长至8月28日24:00
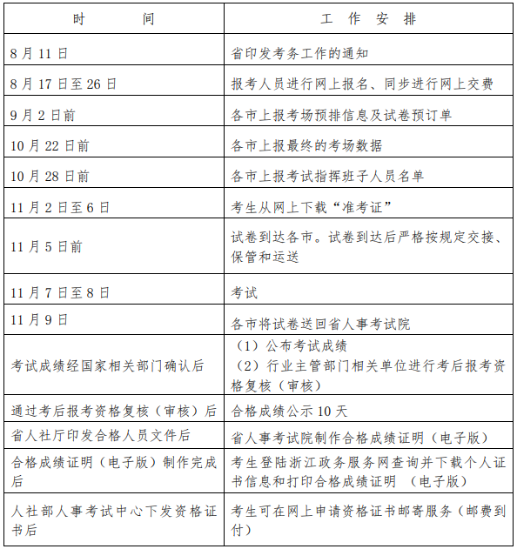
关于做好2020年度一级注册消防工程师资格考试有关工作的通知
各市及义乌市人事考试机构,各有关单位:
根据人力资源社会保障部人事考试中心《关于 2020 年度一级注册消防工程师资格考试考务工作的通知》(人考中心函〔2020〕28 号)部署,以及《司法部关于印发开展证明事项告知承诺制试点工作方案的通知》(司法发通〔2019〕54 号)精神,现将 2020年度一级注册消防工程师资格考试有关考务事项通知如下。
一、考试时间、科目及地点
考试定于 11 月 7 日至 8 日举行,具体考试时间和科目为:
11月 7 日 上午 9:00-11:30 消防安全技术实务
下午 2:00-4:30 消防安全技术综合能力
11月 8 日 上午 9: 00-12:00 消防安全案例分析
考点设在省直、各设区市及义乌市,具体地点以准考证为准。
二、报考条件
(一)凡中华人民共和国公民,遵守国家法律、法规,恪守职业道德,并符合以下条件之一的,均可申请参加一级注册消防工程师资格考试(报名系统显示的级别为“考全科”)。
1.取得消防工程专业大学专科学历,工作满6年,其中从事消防安全技术工作满4年;或者取得消防工程相关专业(见附件1,下同)大学专科学历,工作满7年,其中从事消防安全技术工作满5年。
2.取得消防工程专业大学本科学历或者学位,工作满4年,其中从事消防安全技术工作满3年;或者取得消防工程相关专业大学本科学历,工作满5年,其中从事消防安全技术工作满4年。
3.取得含消防工程专业在内的双学士学位或者研究生班毕业,工作满3年,其中从事消防安全技术工作满2年;或者取得消防工程相关专业在内的双学士学位或者研究生班毕业,工作满4年,其中从事消防安全技术工作满3年。
4.取得消防工程专业硕士学历或者学位,工作满2年,其中从事消防安全技术工作满1年;或者取得消防工程相关专业硕士学历或者学位,工作满3年,其中从事消防安全技术工作满2年。
5.取得消防工程专业博士学历或者学位,从事消防安全技术工作满1年;或者取得消防工程相关专业博士学历或者学位,从事消防安全技术工作满2年。
6.取得其他专业相应学历或者学位的人员,其工作年限和从事消防安全技术工作年限均相应增加1年。
一的,可免试《消防安全技术实务》科目,只参加《消防安全技术综合能力》和《消防安全案例分析》2 个科目的考试(报名系统显示的级别为“免一科”)。
1.2011年12月31日前,评聘高级工程师技术职务的;
2.通过全国统一考试取得一级注册建筑师资格证书,或者勘察设计各专业注册工程师资格证书的。
(三)其他事项。报考条件中涉及专业工作时间期限的,均计算到报考当年年底。以后学历报考的,专业工作时间前后可以累加(脱产学习时间除外)。新旧专业对照表见附件 1。各地报考条件咨询电话见附件 2。
三、获得资格证书(成绩合格证明)条件
参加全部 3 个科目考试(级别为“考全科”)的人员,必须在连续 3 个考试年度内通过全部科目;符合免试条件参加 2 个科目考试(级别为“免一科”)的人员,必须在连续 2 个考试年度内通过应试科目,方可获得相关资格证书(成绩合格证明)。
四、告知承诺制报考流程和注意事项
(一)一般情况的报考流程
报考人员于 8 月 17 日至 26 日,通过登录浙江人事考试网(http://www.zjks.com)链接,或直接登陆中国人事考试网(http://www.cpta.com.cn/),按告知承诺制的有关要求,在中国人事考试网上直接完成报名和交费流程。
1.未注册(首次报考)的报考人员,先如实注册个人信息(如姓名、学历学位、身份证号和手机号、电子邮箱等)。注册成功后,上传本人电子证件照(照片处理工具和方法见浙江人事考试网首页的“办事指南”栏目)。在线核验通过(一般 24 小时)后,报考人员再次登陆网报系统,在阅读《承诺制告知书》和《报考须知》后,再进入报考信息录入界面,进一步填报完善个人信息(如专业工作年限、所学专业、工作单位与地址、专业技术等级或职称等),并正确选择报考信息(如考试级别、科目、考区和报名点等)。
2.已注册的报考人员,登陆网报系统,在阅读《承诺制告知书》和《报考须知》后,再进入报考信息录入界面,直接填报个人信息(如专业工作年限、所学专业、工作单位与地址、专业技术等级或职称等),并正确选择报考信息(如考试级别、科目、考区和报名点等)。
3.填报完相关信息后,系统生成《专业技术人员资格考试报名证明事项告知承诺制报考承诺书》电子文本,由报考人员本人签署并提交(不允许代为承诺)。承诺书电子文本可下载保存。
4.再次对报考信息进行认真检查,在确认所填报、选择和上传的信息准确无误后,再点击“确认”或下载打印“报名表”(打印的“报名表”无需单位审核和提交,供报考人员留存备查)。
5.在点击“确认”或下载打印“报名表”后,在线交纳考试费用,交费成功即为报考成功。交费时可用同一账户逐一为多人支付,但要注意一一对应报考人员交费,以免错交费和漏交费。
在试卷预订后或属虚假承诺被取消报考资格的,已交费用不予退还。
(二)特殊情况的报考处理
在报考过程中,如有以下特殊情况,按相应方法处理。
1.对于以 2002 年以前大专以上学历、2008 年以前学士以上学位、国(境)外学历学位等报名的,将无法在线核验,须上传的相应学历学位证书的图片后,方可继续完成上述报考流程。
2.对于在资格考试中有违纪行为被记入诚信档案库还在记录期内的报考人员,不适用告知承诺制,须联系我院作出相应设置后,方可继续完成上述报考流程(同时须打印报名表并保存,用于成绩全部合格后到现场审查)。
3.对于使用我国居民身份证报名但信息在线核验未通过的,以及使用非我国居民身份证件无在线核验的,须联系我院查明情况处理。
(三)准考证打印和参加考试
报考成功的考生可于 11 月 2 日至 6 日登录浙江人事考试网在线打印准考证,按准考证规定的时间、地点和要求参加考试。若发现准考证信息有误,应在考前联系所在市考试机构处理。
(四)告知承诺制报考的注意事项
1.由于个人身份和学历信息提交在线核验,一般需经 24 小时后才能再次登陆报名系统报名,提醒各位报考人员要尽早报名,预留足够的报名时间。
2.报名期间,若发现报考信息有误,在未点击“确认”前,报考人员可点击“信息维护”自行进行修改。在点击“确认”或打印“报名表”后则不能再自行修改,若需修改须联系我院处理。
3.如属报考人员传错照片、填错个人信息(如姓名、身份证号、手机号)、选错报考信息(如考试级别、考区、报名点)、未交费或错交费、不符合报考条件等原因,造成参加考试、答卷评阅、通信联络、资格复核、证书领用等受影响的,由报考人员自负责任。省部属单位定义,请见浙江人事考试网首页的“办事指南”栏目。根据报名规则和疫情防控规定,要求报考人员在户籍地或工作所在地报考(即:网上所选“报名点”必须是工作所在地或户籍地)。
4.特别提示。报考流程中所有的设置或操作,均不属于考前报考资格认定,对于应试科目全部合格的考生,还须进行考后报考资格复核,经复核未通过的,合格成绩无效。另外,对于不适用告知承诺制的考生,以及复核部门认为上传的学历证书材料有疑问的考生,还须到现场审核。
报考技术咨询电话: 0571-88396764、88396765,传真88395085。
五、收费依据和标准
按照浙价费〔2016〕71 号规定,考试收费标准为《消防安全案例分析》科目每人 70 元,《消防安全技术实务》和《消防安全技术综合能力》每人每科 65 元。考生的交费票据,在考试当日到考点指定点领取或由监考人员发给。
六、考试大纲
《注册消防工程师资格考试大纲》有关事宜,请与中国人事出版社联系或见中国人事考试图书网(http://rsks.class.com.cn),
电话:010-64962347、64929211、64921644。
七、考试题型和相关规定
《消防安全案例分析》科目为主观题,用 2B 铅笔和黑色墨水笔在专用答题卡上填涂基本信息和书写作答,所用草稿纸统一发放和回收;其它 2 个科目为客观题,用 2B 铅笔在答题卡上填涂作答,题本空白处可作草稿纸使用。考生应考时,准许携带黑色墨水笔、2B 铅笔、橡皮、削笔刀、计算器(免套、无声、无文本编辑存储功能)、钟表(无声、无收发拍摄功能)、一次性医用外科口罩。
考生必须凭未作任何标记的本人纸质准考证和有效身份证件原件方可入场(两证缺一不可),开考 5 分钟后禁止入场,2小时后方可交卷离场。严禁将手机、手环等有收发、拍摄功能电子产品,及提包、资料等物品带至座位;严禁将试卷、答题卡以及考试信息带出或传出考场;在答题前应先阅读试卷和答题卡上的注意事项或作答须知;在规定的位置用规定的书写工具填写个人信息和作答;答题卡不得折叠和污损,不得作与考试无关的标记;试卷和答题卡如有质量等问题应及时举手报告。否则,若影响考试成绩,后果由考生自负,涉及违纪违规的按规定处理。因考生自己损坏和错答位置的试卷和答题卡,不予更换。
为确保考试公平公正,将在考后阅卷过程中实施雷同技术甄别,若被甄别为雷同答卷的将按考试成绩无效处理,提醒广大考生诚信参考,同时要看管好本人作答信息。为保留监考信息,考试期间将对考场实施全程监控。
八、成绩公布与考后报考资格复核(审核)
(一)考试成绩经国家相关部门确认后,在中国人事考试网上予以公布,届时考生可查询和下载打印考试成绩。
(二)考后报考资格复核(审核)工作由省消防部门组织实施,应试科目成绩全部通过的考生电子信息由我院提供(含部分考生上传的证件材料信息,以及不适用告知承诺制的考生信息)。负责报考资格复核的人员,只需对我院提供的电子信息进行线上复核。其中,对少数不适用告知承诺制,或对上传的材料有疑问的,需进行现场审核。具体审核时间、地点及所需提交的资料由消防部门确定。审核人员要加强与审核对象的信息联络,谨防遗漏。同时,也请各位考生在报名时务必填写可联系的电话号码,逾期不到现场审核的视为自动放弃考试成绩。复核(复审)工作完成后,要确保信息的完整和安全,并及时传送。
(三)对通过复核(审核)的考试成绩公示 10 天。在省人社厅印发合格人员文件后,先行制作成绩合格证明,届时考生可登陆浙江政务服务网(www.zjzwfw.gov.cn)下载打印本人成绩合格证明。在人社部下发资格证书后,考生可在网上申请证书邮寄服务(邮费到付)。
(四)特别提示:在合格成绩公示期间,如有情况反映,在公示期满尚未查实的,后续发文、制证等工作按计划进行,但在任何时候(如发证、注册、职称评审等任何环节)查实或发现有不符合报考条件或其他不实承诺的,将依据“承诺制”相关规定,作出合格成绩或证书(成绩证明)无效处理,后果由报考人员自负。
九、有关要求
各级人事考试机构和消防主管部门相关单位要密切配合,通力协作,认真做好各个环节的考务工作(具体计划见附件 3)。
(一)严格执行疫情防控有关规定。“考点防疫工作方案”和“考生防疫须知”(随疫情变化报考更新),发布在浙江人事考试网“办事指南”栏目,请相关考生在考前 14 天以上登录查看,做好相关准备,在考中要做好配合工作。各考务部门和考点单位要针对防疫方案,落实好相应的防控措施。
(二)加强考务和考风考纪管理。《消防安全技术综合能力》和《消防安全技术实务》科目采用“卷卡合一”,各考务部门在考试实施中要认真组织,防止试卷和答题卡破损。要加强与教育(学校)、公安(网监、治安)、经信(无线电管理)等相关部门(单位)的协调沟通,采取切实措施,努力创造安全、良好考试环境。同时,要加强考风考纪管理,下大力预防违纪违规行为发生,一经发现,将严格按照人社部第 31 号令处理。其中,对主观违纪的,还将记入资格考试诚信档案库,并在“信用中国(浙江)”网上公布,确保考试工作的公平公正和顺利实施。
附件:
3.2020 年度一级消防工程师资格考试工作计划

浙江省人事考试院
推荐阅读:
好消息!大家期待已久的2020年一级注册消防工程师新课开通啦!
针对这个相对较难的考试,相信大家已经开始备考了。为了让大家更有效地备考,建设工程教育网2020年特邀一级消防工程师老师黄明峰、龚孝炜、刘为国、白杨、靳啸天讲解课程,希望能助各位考生顺利通过考试!
话不多说,快来跟我一起听新课吧!戳我听新课>>


010-82333888


54:12
51:13
59:27
53:46





